中金黄金子公司公章被冒用,所涉产品或存在爆雷风险
侨行天下APP所属公司为牦牛科技,其股东公司实控人目前处于失联状态。
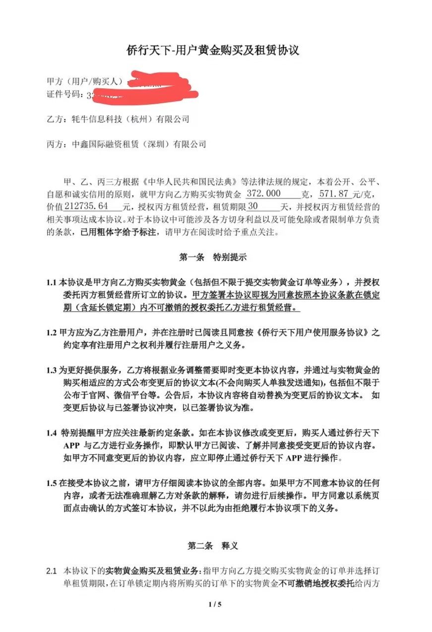
9月10日下午,中鑫国际融资租赁(深圳)有限公司(以下简称“中鑫国际”)发布公告称,近日,公司陆续接到群众电话和来访,反馈通过侨行天下的黄金租赁APP签署了《侨行天下-实物黄金购买协议》《侨行天下-用户黄金购买及租赁协议》,合同三方中丙方为中鑫国际融资租赁(深圳)有限公司,并盖有中鑫国际融资租赁(深圳)有限公司公章。
中鑫国际郑重声明,公司营业范围为融资租赁业务和租赁业务,自成立起从未开展过黄金买卖或黄金租赁业务,也从未签署过黄金买卖或黄金租赁相关合同。上述公章与公司公章明显不同,且无防伪编码。公司已向相关部门报案,也敬告相关公司,冒用公司名称、假冒公章是违法行为,请及时停止相关行为。

天眼查显示,中鑫国际股东为中国黄金集团香港有限公司、中金黄金股份有限公司(600489.SH)、中国黄金集团资产管理有限公司,持股比例分别为45%、40%、15%。
侨行天下APP隶属于牦牛信息科技(杭州)有限公司(以下简称“牦牛科技”),其官方介绍中称自己是“全球精品一站式购物平台”,得到了中国黄金的大力支持。
银柿财经获得的《侨行天下-用户黄金购买及租赁协议》合同显示,牦牛科技是乙方;甲方是购买或者租赁黄金的投资者;丙方则为中鑫国际。随着中鑫国际发布声明,协议的有效性目前存疑。


牦牛科技股东为华侨控股集团有限公司(以下简称“华侨控股”),持股比例65%,华侨控股法定代表人为余增云。根据关联企业的公告,目前,余增云处于失联状态。
A股上市公司创兴资源(600193.SH)9月9日下午发布公告称,收到公司股东浙江华侨实业有限公司(以下简称“华侨实业”)出具的告知函,华侨实业无法与公司实际控制人余增云取得联系。
工商信息显示,余增云通过华侨商业集团有限公司,实际控制华侨实业,参股创兴资源。根据公告,余增云间接持有创兴资源约1.02亿股股份,占公司总股本的23.90%。其中,被质押的股份数量累计为6700万股,占公司总股本的15.75%,占其持有的公司股份的比例为65.90%。后续如因其债务问题导致对质押股份进行处置,可能会对公司股权结构的稳定性产生影响。
牦牛科技法定代表人为杨宇潇。银柿财经现场走访发现,牦牛科技办公地大门已被杭州市上城区公安分局贴上封条,时间为9月8日。
截至发稿,侨行天下、牦牛科技方面未对中鑫国际的声明作出回应。据悉,就相关事件,警方现已正式立案调查。

