上海三毛计划分红301.49万元,占当期净利润比重为16.34%
财闻
2025-04-15 16:39:03
因2023年末母公司可供分配利润为负,2024年度净利润优先用于弥补亏损所致。
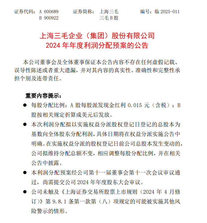
4月15日,上海三毛(600689.SH)披露2024年年度利润分配预案,拟向全体股东每10股派发现金红利0.15元(含税)。以公司总股本200,991,343股计算,本次合计拟派发现金红利3,014,870.15元(含税),占本年度归属于上市公司股东净利润的16.34%。B股股东现金红利将按中国人民银行公布的汇率折算为美元发放。
公告显示,公司2024年末母公司未分配利润为3,214,561.27元,本次分红金额占母公司实际可供分配利润的93.79%。对于分红比例低于30%的情况,公司解释称主要因2023年末母公司可供分配利润为负,2024年度净利润优先用于弥补亏损所致。根据披露数据,公司最近三个会计年度累计现金分红总额为3,014,870.15元,未触及《股票上市规则》规定的风险警示情形。


