丽珠集团:注射用阿立哌唑微球获批上市
财闻
2025-05-09 21:31:03
适用于成人精神分裂症,每月给药一次,可提高用药依从性,有助于降低复发和入院比率。
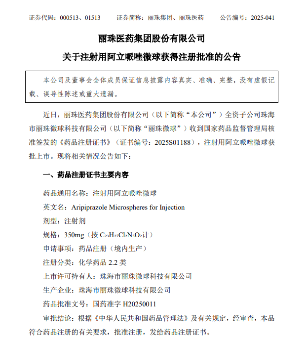
5月9日,丽珠集团(000513.SZ)公告称,公司收到国家药品监督管理局核准签发的《药品注册证书》,注射用阿立哌唑微球获批上市。该药品为丽珠微球自主开发的长效缓释制剂,适用于成人精神分裂症,每月给药一次,可提高用药依从性,有助于降低复发和入院比率。截至公告日,该药品累计直接投入的研发费用约为人民币7,888.75万元。截至公告日,阿立哌唑长效微球制剂仅丽珠微球取得生产批件,全球尚无其他阿立哌唑微球产品上市。


