荣耀启动A股IPO辅导,最晚2026年3月前完成上市辅导
荣耀终端有限公司已于2024年12月28日依法整体变更为股份有限公司,公司名称变更为“荣耀终端股份有限公司”。
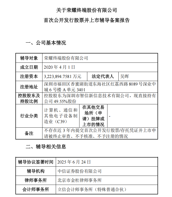
据中国证监会网站披露,6月26日荣耀终端股份有限公司获上市辅导备案,辅导券商为中信证券,标志着荣耀开启上市之路。根据辅导工作安排,将于2026年1月至3月完成上市辅导。

备案报告显示,公司成立时间为2020年4月1日,注册资本322.39亿元,法定代表人为吴晖,控股股东为深圳市智信新信息技术有限公司,现直接持有公司49.55%股份,属于计算机、通信和其他电子设备制造业(C39)的行业分类。
据安排,此次辅导工作共分三个阶段。第一阶段为2025年6月至9月,将进行摸底调查,形成全面整改方案;梳理历史沿革;辅导机构进行财务培训,协助辅导对象建立完善内部控制制度。
第二阶段为2025年10月至12月,包括证券市场、证券发行上市保荐制度、现代企业制度等有关基本知识及法律法规的系统学习;对辅导对象整改进度持续跟踪;探讨股份公司业务发展目标和未来发展计划、募集资金投向及其他投资项目的规划;按时提交辅导工作进展报告。
第三阶段为2026年1月至3月,对荣耀整改进度持续跟踪;完成辅导计划、辅导考试等,并向当地证监局申请辅导验收,为提交首次公开发行股票并上市申请做好准备工作。
2024年12月28日,荣耀通过官网发布公告称,荣耀终端有限公司已于2024年12月28日依法整体变更为股份有限公司,公司名称变更为“荣耀终端股份有限公司”。

