上半年券业收了157张罚单,中信证券成“被罚大户”
2025年上半年券业收到的罚单数量同比下降近四成。
2025年上半年监管部门延续“严监严管”态势,压实中介机构“看门人”职责。
同花顺iFinD数据显示,今年上半年共有61家券商收到证监会、沪深北交易所开出的157张罚单(按文件披露日期统计,下同),其中14张罚单作出没收违法所得、罚款的处罚措施,罚金共计4169.09万元。
与2024年同期监管开出256张罚单相比,今年上半年券业收到的罚单数量同比下降近四成,且没有券商被证监会立案调查的案例。但是从处罚事由、处罚措施来看,监管仍对券商各方面业务保持严密“监控”,且在典型案例上坚持严格处罚、一事“多罚”,严监管态势仍在延续。

中信证券成上半年“被罚大户”
中信证券(600030.SH)成今年上半年的“被罚大户”,共收到8张罚单,且几乎踩遍券商上半年被处罚的典型“雷区”。
其中3张罚单指向投行业务违规行为,除中信证券自身外,还有6名保代被罚;3张罚单指向分支机构的不合规行为;另外2张罚单则揭露出中信证券工作人员出借账户、买卖股票的违规行为。
刚刚过去的6月是中信证券被处罚最密集的月份,分别收到深交所的2张罚单和浙江证监局的3张罚单。
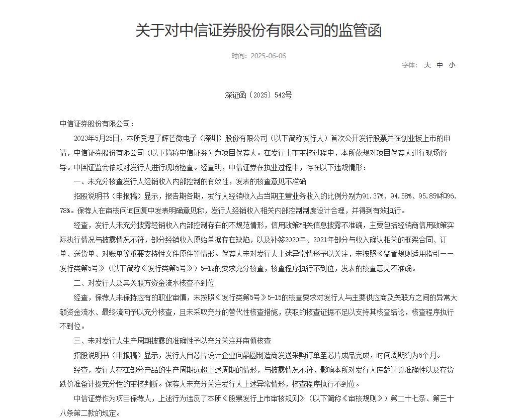
深交所披露的罚单显示,在对中信证券保荐的辉芒微电子(深圳)股份有限公司(以下简称辉芒微)进行现场检查时,发现中信证券存在对辉芒微的经销收入内部控制有效性、与关联方的资金流水、生产周期披露的准确性等信息核查不到位、发表不准确的核查意见等问题。
深交所最终决定对中信证券采取书面警示的自律监管措施,同时对该项目两名保代给予通报批评的处分。

这已经是辉芒微第二次“闯关”。2021年12月,辉芒微科创板上市申请获得受理,当时的保荐机构也是中信证券。2022年1月初,辉芒微被中证协抽中,成为第一批首发企业信息披露质量抽查抽检的公司。但是中信证券和辉芒面对检查却“临阵退缩”,当月月底即主动撤回IPO申请。
浙江证监局的三张罚单均指向中信证券的分支机构。其中,中信证券绍兴分公司工作人员吴雪嫦,因在从业期间存在向客户提供投资知识测试或开户知识测评答案、向客户返还业绩奖励、向未和公司签订投顾协议的客户提供投资建议的违规行为,被浙江证监局采取责令改正的行政监管措施,并记入证券期货市场诚信档案。

同时,浙江证监局认为这反映出该公司存在投资者适当性管理、内部控制和廉洁从业风险防控不到位的问题,对其采取责令改正的行政监管措施,并记入证券期货市场诚信档案,并要求中信证券绍兴分公司采取有效措施做好整改工作,并对相关责任人员进行追责问责。

30家券商因投行业务违规被罚
2025年上半年,共有30家券商因投行业务违规而被处罚。其中,中信证券、平安证券、民生证券、五矿证券、东兴证券(601198.SH)和已退市的海通证券均被“点名”三次。
但从处罚措施来看,国金证券(600109.SH)、国元证券(000728.SZ)、申万宏源承销保荐和国泰海通(601211.SH)证券四家券商被罚得最“狠”。
其中,国金证券在保荐想念食品股份有限公司(以下简称,想念食品)上市时,存在核查程序执行存在缺陷等三项违规行为,被上交所予以公开谴责,两名保代程超、宋乐真被予以24个月内不接受其签字的发行上市申请文件及信息披露文件的纪律处分。

值得一提的是,想念食品因存在拒绝、阻碍现场检查,销毁相关证据材料等三项违规行为,被上交所予以5年内不接受其提交的发行上市申请文件的纪律处分,根据《上海证券交易所股票发行上市审核规则(2024年4月修订)》,该处罚措施是针对发行上市审核的“顶格”处罚。
国元证券、申万宏源承销保荐和国泰海通证券三家券商自身,则因投行业务违规均被交易所予以通报批评。同时三家公司旗下各有2名保代,被予以6个月内不接受保荐代表人签字的发行上市申请文件及信息披露文件的纪律处分。
其中,深交所5月披露的《关于对国泰海通证券股份有限公司及相关当事人给予纪律处分的决定》,是国泰君安吸收合并海通证券、并正式更名后收到的首张罚单。
文件显示,中鼎恒盛对报告期内部分原始业务资料进行重新制作,对2020年至2022年6月的财务核算进行重新整理(以下简称,理账),该公司母公司单体报表资产总额和净资产理账前后差异率分别为43%和36%,营业收入和净利润的差异率分别为20%和24%。同时,中鼎恒盛理账的依据并非原始业务单据,而是由仓库人员制作且仅由仓库人员审核的出入库单,部分存货入库对应的供应商发货单系后补。
此外,中鼎恒盛还存在未充分披露研发费用内控不规范情形、未充分披露收入确认不规范情形等违规行为,而作为保荐机构的国泰海通却未能充分关注这些违规行为,并发表了不准确的核查意见。
因此,国泰海通被深交所通报批评,两名保代贾超、陈金科被给予六个月内不接受其签字的发行上市申请文件、信息披露文件的处分。

证监会:坚持“追首恶”“打帮凶”并重
除了投行业务、经纪业务、合规管理等被处罚“高发区”以外,今年上半年还出现了一些“不寻常”的处罚案例。
例如今年5月,中信证券、国投证券均因未及时向上交所报告此前被处罚的情况,而再次受到处罚。
例如,针对国投证券的处罚文件显示,国投证券及旗下2名保代在相关上市公司再融资项目申请过程中,出具了相关项目适用再融资分类审核机制的核查意见。而国投证券最近一年因首发上市业务受到其他证券交易所纪律处分,属于《上海证券交易所上市公司证券发行上市审核规则》(2023年)规定的“最近一年因同类业务受到中国证监会行政处罚或者受到证券交易所纪律处分”的情形,不得适用再融资分类审核机制。但国投证券未及时向上交所报告上述情况,出具的核查意见与实际情况不符。最终,上交所对国投证券及两名保代给予监管警示。
较少受到处罚的研究所,今年上半年也“中枪”。今年2月,安徽证监局披露《关于对尹沿技采取出具警示函措施的决定》,指出华安证券(600909.SH)未能有效规范研究所个别工作人员执业行为,违反了《证券公司和证券投资基金管理公司合规管理办法》(证监会令第166号)第六条第四项的规定。尹沿技作为华安证券研究所负责人,对此负有直接管理责任。安徽证监局根据有关规定,对尹沿技采取出具警示函的行政监管措施,并记入证券期货市场诚信档案。

在今年5月,最高人民法院、中国证监会联合印发的《关于严格公正执法司法服务保障资本市场高质量发展的指导意见》指出:“坚持‘追首恶’‘打帮凶’并重原则,依法严格追究发行人及其控股股东、实际控制人,有关中介机构以及教唆、帮助财务信息披露造假的供应商等第三方的法律责任,对实际执行公司事务或者利用其控制地位组织指使实施违法违规行为的控股股东、实际控制人等‘首恶’实施精准追责,依法提高造假者的违法成本。”

