恒源煤电拟4.4亿元收购陕西黑猫所持宏能煤业和昌盛能源100%股权
财闻
2025-11-05 16:31:52
此次交易不构成关联交易,也不构成重大资产重组。
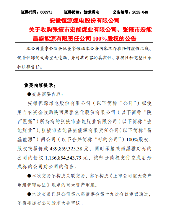
11月5日,恒源煤电(600971.SH)公告称,公司拟使用自有资金收购陕西黑猫(601015.SH)所持有的张掖市宏能煤业和张掖市宏能昌盛能源100%股权,股权交易价款4.4亿元。同时,公司将承接陕西黑猫对标的公司的债权11.37亿元,形成标的公司对公司的债务。此次交易不构成关联交易,也不构成重大资产重组。
公司表示,本次拟收购的标的公司业务与公司主营业务相同,收购完成后可以增加公司的资源储量,提升公司可持续发展能力。
标的公司宏能煤业目前存在为陕西黑猫环保科技有限公司、内蒙古黑猫化工有限公司借款提供连带责任保证11,550 万元,交易双方协议约定,该担保解除作为公司向陕西黑猫支付 39,859,325.38 元股权价款和1,136,854,543.79元债权价款的前置条件之一,该担保不会对标的公司经营造成影响。


