“315”国际消费者权益日将至 浙江这些活动值得关注
杭州等地区在“3·15”活动中,有消费券发放。
为扩大“放心消费在浙江”行动影响力,助力扩大内需,激发消费潜力,推动高质量发展,浙江省市场监管局将以“嗨 消费”为主题,举办“3·15国际消费者权益日”系列主题活动。
3月15日,浙江省消费者权益保护委员会、浙江省市场监管局将在杭州举办2023年浙江省“3·15国际消费者权益日”主题活动,并通过央视移动新闻网、 中国蓝新闻APP 、浙江经视浙样红TV视频号、浙样红TV新浪微博官方号、支付宝、新浪新闻、百度、趣看APP全程网络直播,可搜索“浙江省‘3·15国际消费者权益日’主题活动”观看,并开放网友留言互动。
此次活动将总结发布2022年度消费者权益保护工作,宣传“放心消费在浙江”行动启动以来系列成果,发布2022年度消费者权益保护工作白皮书和典型案例、2023年放心消费建设举措,向社会作出放心消费倡议,持续提升“放心消费在浙江”品牌影响力。3月15日,省政府还将召开全省消费者权益保护工作专题会议,推进“放心消费在浙江”行动创新深化,消费者还可以在当日通过支付宝小程序“消费宝”或拨打电话0571-88000315,进行消费投诉和咨询。
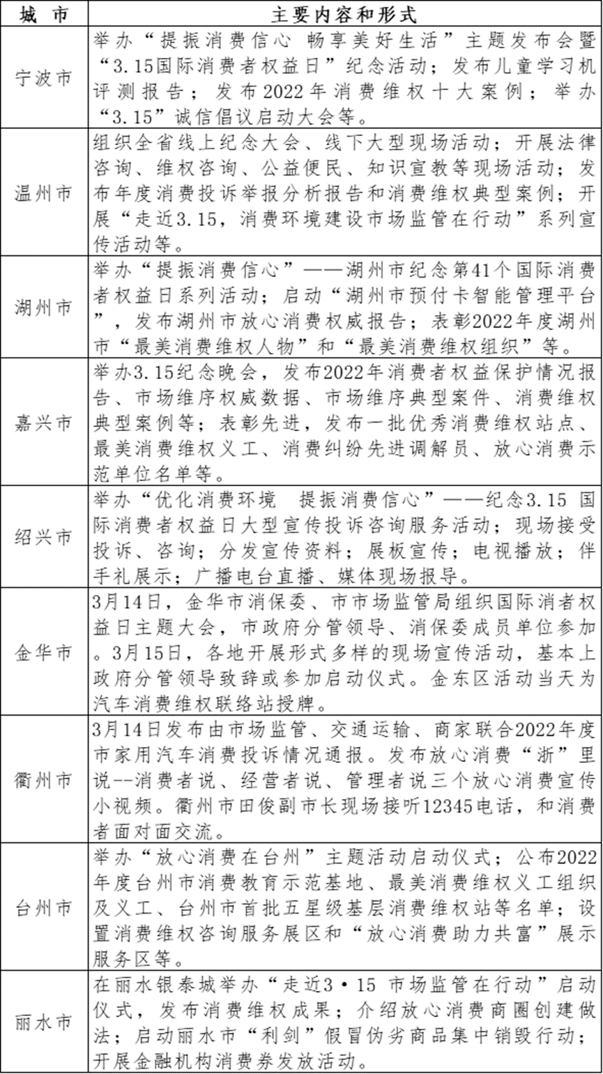
此外,浙江各地市市场监管部门也将举办系列活动,值得期待。
比如,杭州市市场监管局将举办杭州市2022年度消费维权白皮书发布、2022年度杭州市十大放心消费示范商圈授牌仪式、2022年度杭州市放心消费高速服务区授牌仪式以及放心消费单位发起消费投诉自行和解倡议等主场活动。当日前往杭州大厦501放心消费商圈,消费者可以进行消费维权现场咨询,还有检测机构为大家开展产品鉴别,体验浙江特色伴手礼、领取消费券。
“3.15国际消费者权益日”期间,浙江全省各地都将举行类似活动,部分内容如下:



