金牌厨柜广西一经销商“跑路”,定制家居的“坑”,消费者该怎么避?
距离受访消费者获知经销商“卷款”跑路已经过去了两个月,相关事项却仍未得到解决。
“我只是想装修,没想到竟然走到了报警的地步......”
近日,一则消费者控诉定制家居经销商卷款“跑路”的帖子引起关注。在该帖子中,消费者称,自己在金牌厨柜(603180.SH)一家线下门店签下厨柜定制合同后,临到交货期,门店却联系不上,自己无奈选择报警。
银柿财经注意到,这位消费者的情况并非个案,在该帖子下,还有至少两个IP地址位于不同地区的消费者留言称,遇到了类似的情形。银柿财经联系上其中一位来自广西的消费者苗女士,试图了解具体情况。
被设计师告知经销商“跑路”
苗女士告诉银柿财经,其于2022年11月在涉事的金牌厨柜经销商处订购厨柜,但到约定的安装时间(2022年12月底)后,却迟迟没有接到相关经销商的通知。此后的2023年1月中旬,苗女士才从经销商设计师拉的微信群里获知,经销商的资金链已经断裂。没过多久,她发现经销商的门店也“人去楼空”。
经销商门店“人去楼空”。受访者提供
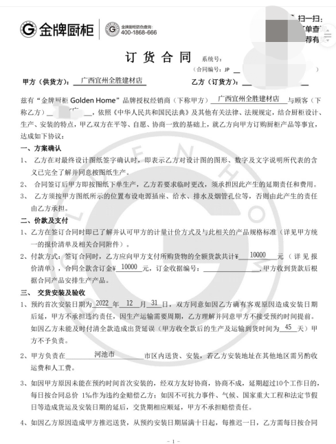
苗女士向银柿财经出示的订货合同显示,甲方为此次“跑路”的“金牌厨柜 Golden Home”品牌授权经销商“广西宜州全胜建材店”,乙方为苗女士方面,可以看出合同使用的是金牌厨柜的统一模板,左上角和水印都有金牌厨柜的品牌标识。苗女士告诉银柿财经,合同落款签字人系老板娘张某,老板为郑某。


从供货方的落款看,该经销商应为自然人经销商。据金牌厨柜在招股书中披露的2014年到2016年的数据,自然人经销商的销售额占经销模式全部销售额的比重接近九成。然而,银柿财经尝试在国家企业信用信息公示系统搜索张某或郑某的名字,均未搜到在广西宜州登记的个体工商户信息。
浙江万高律师事务所合伙人沈张强律师表示,如果该自然人未取得个体工商户营业执照的话,该自然人应承担合同相关责任。
苗女士提供的受损消费者维权群聊的截图显示,金牌厨柜方面于2月6日第一次在维权群中发声,表示将协助消费者一起处理该事件;经数日协商,2月17日,群内有消费者称接到警方转告,金牌厨柜方面将为受损投资者买单,一是按原订单发货安装,二是退钱,暂不立案,如不能兑现再找警方。

但据苗女士反馈,目前距离2月17日已过去了几周,群内还没有消费者收到退款或者发货。“很多家等不了,都装了其他家的厨柜了。”苗女士称。
苗女士提供的一份消费者损失统计表显示,广西宜州共有十多位因该经销商“跑路”遭受损失的消费者,每位消费者已支付的订货全款金额在9480元到65000元不等,合计损失金额或达24万元。

经销商“跑路”谁之过?
3月10日,银柿财经拨打了金牌厨柜的全国客服电话,询问了苗女士订单的处理进展,客服回应称:“目前有工作人员对接这部分业务,已联合当地警方在处理了。”当问及具体如何处理时,客服仅表示要再了解一下,后续会直接和业主沟通。
银柿财经就上述相关问题向金牌厨柜方面发送邮件进行询问,截至发稿尚未得到回复,多次拨打金牌厨柜证券部电话也无人接听。
苗女士提供的微信群聊记录显示,经销商聘请的设计师称“单子已全部上传(至金牌厨柜),但不清楚有没有过款”。这意味着,经销商店主可能向金牌厨柜方面“下了订单”,但未付款,之后卷款“跑路”。
遭受损失的消费者曾在微信群里声讨金牌厨柜,认为自己是冲着品牌而不是经销商下的单,经销商下订单后迟迟未向品牌方打款,品牌方为何没有监控到这一异常。对此,有消费者认为,作为品牌方,金牌厨柜对经销商的监控工作不到位。

但另一方面,据苗女士透露,在此次事件中,金牌厨柜方面则认为,经销商卷款“跑路”和他们关系不大,他们也是受害者。
从业务流程管理的角度看,据金牌厨柜在招股书中披露,公司对经销商采用“先订货、后发货”“款到发货”的方式处理订单,这意味着,品牌方可能更多关注经销商的到款情况,对下订单的情况监控较少;因此无法像消费者所期待的,及时关注到经销商下订单和付款之间的时间差背后潜藏的风险。
事实上,除了金牌厨柜外,据此前报道及投诉平台信息,近年多家A股定制家居企业都被传出经销商“跑路”的情形。对此,一家头部A股定制家居公司的工作人员告诉银柿财经,这其中也有受疫情的影响,公司要加强风险管控措施,以消费者为中心,妥善处理好订单问题,必要时要走法律途径。
从合规的角度看,浙江万高律师事务所合伙人沈张强律师告诉银柿财经,品牌方可能无需承担法律责任,因为合同条款中并未标识品牌方的相关信息,但如果经销商与品牌方有《特许经营合同》,金牌厨柜有授权经销商以普通特许加盟的形式经营并提供定制全系列产品,消费者或可以向品牌方提出交涉。
全屋定制行业为何纠纷频现?
银柿财经注意到,经销商卷款跑路可能只是定制家居行业消费者、经销商和品牌方纠纷的一种较为极端的形式。打开黑猫投诉或者在网络上搜索相关关键词可以发现,围绕定制家居企业的延迟发货、货不对板、实物与设计图不符等“翻车”现象屡见不鲜,消费者存在大量不满,导致品牌方日常收到大量客诉。
一位曾在某上市定制家居企业任职的设计师杨鑫(化名)从产业的角度向银柿财经分析了全屋定制企业客诉较多的原因,在他看来,可以将客户大致分为“低端”“中端”和“高端”三档,“低端”消费主要的选择是一些没有广告营销、链条式铺垫并形成规模的所谓“小工厂”。
“低端这个区间是最优惠的,同时也是水最深的,需要自己做足够的功课;这个区间的消费者不是没钱,是消费理念决定了这样的行为;高端消费市场则专注于高定板块,因为单值大、利润高,所以很少有纠纷。”杨鑫解释道。
剩下的中端市场则被市场上的品牌公司瓜分,即包括A股上市的多家定制家居企业。杨鑫告诉银柿财经:“这些公司竞争激烈,打价格战,客户能感觉占着便宜了,但赔钱的买卖谁愿意干,着急签了的赔钱单子,总得想办法往上拉利润,所以各种纠纷也就来了。”
杨鑫向银柿财经介绍了一种节省成本的“套路”,即签下低价单的经销商,可能会引导客户选自身代理的品牌外的产品,这些产品可能是本地工厂的货,价格便宜,但经销商同时告诉客户售后可以由自己来负责。
“客户觉得有大品牌做背书,不管是什么牌子都无所谓,这时如果不去仔细核对合同和设计图是否符合自己的需求,就可能在现场安装上出现问题,发生客户投诉。”杨鑫透露。
据了解,上述情况下,品牌方可以通过客户投诉进行监管,一旦发现经销商存在上述行为,可能会向其罚款。不过,因经销商设计失误、下错单等产生的纠纷,品牌方无法把控,因为设计师及安装团队都由经销商自主聘请。
谈到解决方案,杨鑫认为,消费者可以尽量找品牌的直营店,对加盟店则多走访了解其口碑情况。
“当然,在定制或是硬装设计中,最核心的仍然是设计师。有时间的消费者可以多做做‘功课’,找工厂店做便宜,板子也不差;自己没时间但追求品质的,就选品牌直营店,查查店面口碑,选个懂行并且人品不错的设计师。”他建议。
与此前大量传出经销商“跑路”的教培等行业不同,全屋定制行业的经销商不仅是一块“牌子”,在业务流程上,经销商还需要向品牌方采购付款,并负责品牌方交付的产品在客户处的落地安装。从2021年数据看,头部A股上市定制家居的经销商渠道收入占比大多超过了一半,多则可以占到收入的八成,品牌方在声誉与管控成本的权衡间,可能需要拿出更好的解决方案。


