华铭智能:股票自7月8日起被实施其他风险警示,简称变更为“ST华铭”
财闻
2025-07-04 21:16:26
公司披露的2020年、2021年年度报告涉嫌存在虚假记载。
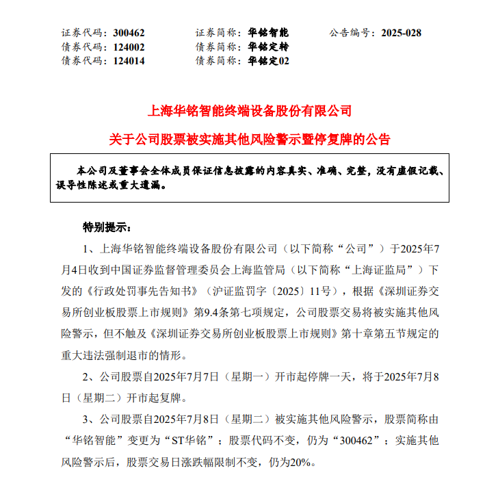
7月4日,华铭智能(300462.SZ)发布公告称,公司股票自2025年7月7日(星期一)开市起停牌一天,将于2025年7月8日(星期二)开市起复牌。公司股票自2025年7月8日(星期二)起被实施其他风险警示,股票简称由“华铭智能”变更为“ST华铭”,股票代码不变,仍为“300462”,实施其他风险警示后股票交易日涨跌幅限制仍为20%。
公司股票被实施其他风险警示的原因系公司于2025年7月4日收到中国证券监督管理委员会上海监管局下发的《行政处罚事先告知书》(沪证监罚字〔2025〕11号)。根据该告知书认定的情况,公司披露的2020年、2021年年度报告涉嫌存在虚假记载。依据《深圳证券交易所创业板股票上市规则》第9.4条第七项规定,深圳证券交易所将对公司股票实施其他风险警示,但不触及重大违法强制退市的情形。


