北京君正5%以上股东屹唐盛芯减持482.54万股
财闻
2025-09-15 17:05:35
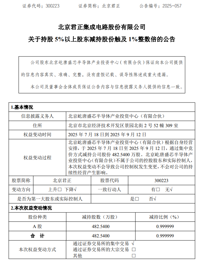
本次权益变动不会导致公司控制权发生变更,不会对公司的持续性经营产生影响。
9月15日,北京君正(300223.SZ)公告称,公司股东北京屹唐盛芯半导体产业投资中心(有限合伙)于2025年7月18日至2025年9月12日,通过集中竞价方式减持公司股份482.54万股,减持比例为0.999999%。
此次减持后,北京屹唐盛芯半导体产业投资中心(有限合伙)持有北京君正股份3860.3216万股,持股比例从8.99999%降至7.999991%。该股东不属于公司控股股东和实际控制人,本次权益变动不会导致公司控制权变更,也不会对公司持续经营产生影响。


