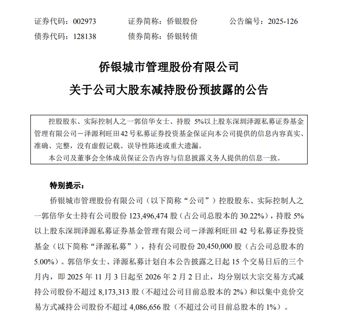
侨银股份:大股东郭倍华及泽源私募拟减持不超过总股本6%
财闻
2025-10-09 19:43:27
减持原因为自身资金需求,减持价格将根据市场情况确定。
10月9日,侨银股份(002973.SZ)公告称,公司控股股东、实际控制人之一郭倍华及持股5%以上股东泽源私募计划自公告披露之日起15个交易日后的三个月内,分别以集中竞价和大宗交易方式减持公司股份不超过总股本的2%和1%,合计减持不超过总股本的6%。减持原因为自身资金需求,减持价格将根据市场情况确定。郭倍华和泽源私募承诺将严格遵守相关法律法规及规范性文件的规定进行减持,并履行信息披露义务。


