“私募一哥"徐翔母亲1.3亿股被司法拍卖,大恒科技变更为“无主”状态
财闻
王维伟
2025-10-10 20:36:17
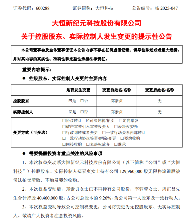
本次权益变动导致公司控制权变更,公司将变更为无控股股东、无实际控制人。
10月10日,大恒科技(600288.SH)公告称,公司控股股东、实际控制人郑素贞持有的1.3亿股无限售流通股被司法拍卖,导致公司控制权变更。
本次权益变动后,郑素贞已不再持有公司股份,李蓉蓉、周正昌合计持股4046万股,占公司总股本的9.26%,为公司第一大股东及一致行动人。本次权益变动导致公司控制权变更,公司将变更为无控股股东、无实际控制人。据悉,郑素贞为“私募一哥"徐翔的母亲。


