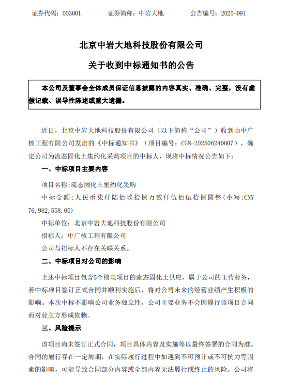
中岩大地:预中标7698.26万元流态固化土集约化采购项目
财闻
2025-10-21 08:52:15
中标项目包含5个核电项目的流态固化土供应,属于公司的主营业务,若中标项目签订正式合同并顺利实施后,将对公司未来的经营业绩产生积极的影响。
10月21日,中岩大地(003001.SZ)早间公告,近日,公司收到由中广核工程有限公司发出的《中标通知书》,确定公司为流态固化土集约化采购项目的中标人,中标金额7698.26万元。上述中标项目包含5个核电项目的流态固化土供应,属于公司的主营业务,若中标项目签订正式合同并顺利实施后,将对公司未来的经营业绩产生积极的影响。
公司提示,该项目尚未签订正式合同,项目具体内容及实施等以最终签署的合同为准。合同的履行存在一定周期,在实际履行过程中如遇到不可预计或不可抗力等因素的影响,可能导致合同部分内容或全部内容无法履行或终止的风险。公司将密切关注项目的进展情况并且及时履行信息披露义务。敬请广大投资者谨慎决策,注意投资风险。


