工银瑞信基金总经理、副总经理同一天上岗
财闻
李丹红
2025-11-22 16:47:07
两人均为“工行系”
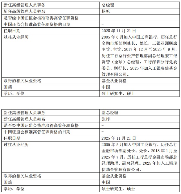
11月22日,工银瑞信基金发布公告称,杨帆自11月21日起出任工银瑞信基金总经理,张桦自11月21日起任该公司副总经理。相关事项已经该公司董事会审议通过,并已按规定完成监管备案。
简历信息显示,杨帆,硕士研究生。2005年6月加入中国工商银行,历任总行金融市场部副处长、处长,工银亚洲联席主管、主管。2017年12月至2025年9月,历任工行总行资产管理部副总经理兼工银资管(全球)总经理,工行深圳分行党委委员、副行长。2025年加入工银瑞信基金管理有限公司。
张桦,硕士研究生,2005年5月加入中国工商银行,历任总行金融市场部副处长、处长。2018年1月至2025年7月,历任工行总行金融市场部总经理助理、副总经理。2025年加入工银瑞信基金管理有限公司。

公开信息显示,工银瑞信基金是中国工商银行控股的基金管理公司,成立于2005年6月,目前在北京、上海、深圳等地设有分公司。

