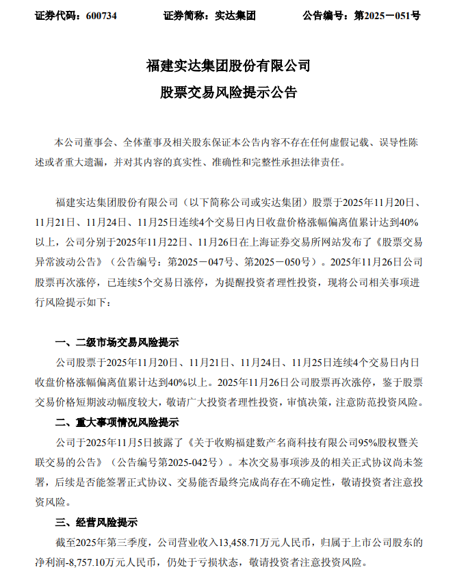
5连板实达集团澄清 公司与阿里云无业务合作
财闻
王维伟
2025-11-26 17:36:40
公司股票于2025年11月20日、11月21日、11月24日、11月25日连续4个交易日内日收盘价格涨幅偏离值累计达到40%以上。
11月26日,实达集团(600734.SH)发布股票交易风险提示公告称,公司股票于2025年11月20日、11月21日、11月24日、11月25日连续4个交易日内日收盘价格涨幅偏离值累计达到40%以上。2025年11月26日公司股票再次涨停,鉴于股票交易价格短期波动幅度较大,敬请广大投资者理性投资,审慎决策,注意防范投资风险。
公司于2025年11月5日披露了《关于收购福建数产名商科技有限公司95%股权暨关联交易的公告》(公告编号第2025-042号)。本次交易事项涉及的相关正式协议尚未签署,后续是否能签署正式协议、交易能否最终完成尚存在不确定性,敬请投资者注意投资风险。公司注意到网络平台上有关本公司与阿里云合作的传闻,目前公司与阿里云之间未开展业务合作。
财闻注:实达集团近期已五连板,今日尾盘集合竞价有逾5300万资金“砸盘”。


