首版商保创新药目录发布:阿尔茨海默病新药纳入,肿瘤仍是主战场
肿瘤仍是主战场,19款中有14款入选,占比达74%。另外,5款国产CAR-T全部入场,2款AD新药同时入选,显示出商保谈判对高临床疗效和高价值创新的认可信号。
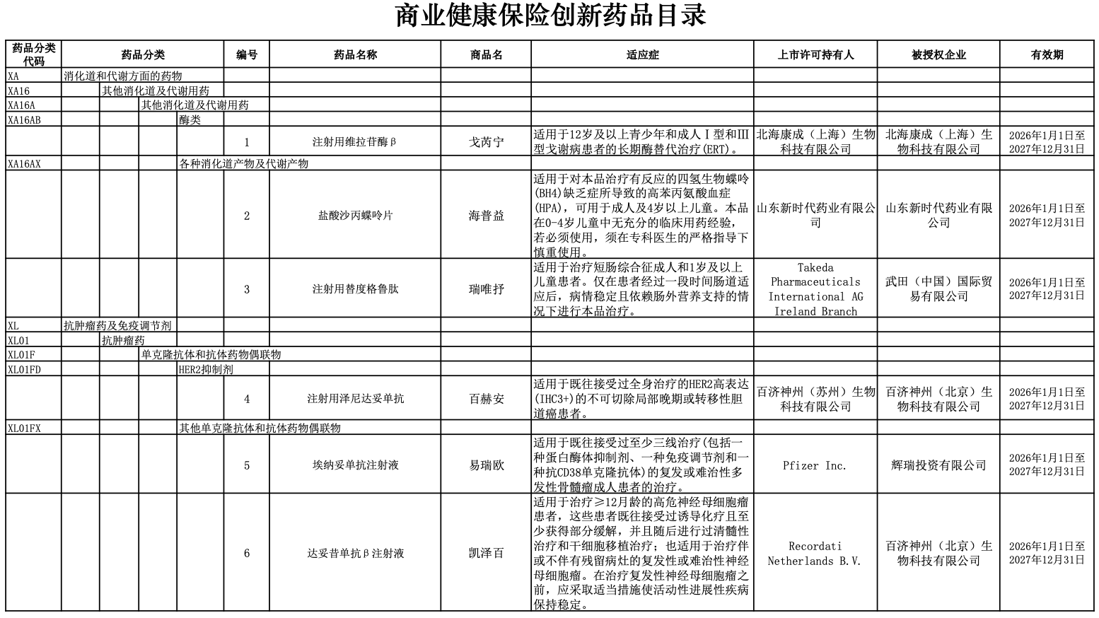
12月9日晚,在“2025年医保药品目录解读活动”上,国家医保局医药服务管理司司长黄心宇称,纳入首版《商业健康保险创新药品目录(2025年)》(以下简称“商保创新药目录”)的19个药品需要有4个特点:创新程度普遍较高、临床价值比较大、不能被基本医保目录内药品替代、适合商保使用。
谐筑信息科技合伙人刘闰对财闻表示,此次商保创新药目录发布,进一步向大众明确,医保主要解决基本保障,创新性、价格高的新药仍需依赖商业健康保险补充。他还指出,“现在的百万医疗险产品和惠民保产品包含的自费药品范围比这19个药品要广很多。”
东方证券在研报中表示,首版商保目录落地,开启中国创新药“新黄金十年”。具体来看,肿瘤仍是主战场,19款中有14款入选,占比达74%。另外,5款国产CAR-T全部入场,2款AD新药同时入选,显示出商保谈判对高临床疗效和高价值创新的认可信号。
另据13精统计数据,2024年寿险公司的理赔中,恶性肿瘤仍是排名第一的高发重疾。在21家寿险公司理赔项目中,恶性肿瘤在重疾险的理赔占比超过70%。
坚持基本医保“保基本”,商保偏重创新、前沿药物
12月9日,国家医保局医药服务管理司司长黄心宇表示,首版商保创新药目录【与其一起发布的还有《国家基本医疗保险、生育保险和工伤保险药品目录(2025年)》,简称“双目录”】,申报过程中共收到141个药品申报,有121种通过了形式审查,最终19种药品进入商保创新药目录。该目录自2026年1月1日起正式执行。
从品类来看,19个药品覆盖了CAR-T等肿瘤治疗药品,神经母细胞瘤和戈谢病等罕见病用药,以及阿尔茨海默病等面向老龄人群的创新治疗药品。
黄心宇强调,此次纳入商保创新药目录的药品需要有4个特点:创新程度普遍较高、临床价值比较大、不能被基本医保目录内药品替代、适合商保使用。
对此,谐筑信息科技合伙人刘闰对财闻表示,此次商保创新药目录发布,向公众进一步明确,医保主要解决基本保障,创新性、价格高的新药仍需依赖商业健康保险补充。“商保创新药目录里的药品无法通过医保报销,想用更好的药,还是得配置商业健康保险。”
国家医保局相关负责人日前在2025创新药高质量发展大会上也介绍称,此次发布“双目录”,明确基本医保与商业保险的保障边界,基本医保坚持“保基本”定位,主要考虑安全可靠、疗效确切、靶点机理比较成熟的药品,商保则更偏重创新、前沿的药物。
肿瘤仍是主战场,5款CAR-T、2款AD药品受关注
东方证券在研报中指出,首版商保目录落地,开启中国创新药“新黄金十年”。具体来看,肿瘤仍是主战场,19款中有14款入选,占比达74%。另外,5款国产CAR-T全部入场,2款AD新药同时入选,显示出商保谈判对高临床疗效和高价值创新的认可信号。
肿瘤在商业保险赔付中长期占比较高。据13精统计数据,2024年寿险公司的理赔中,恶性肿瘤仍是首位高发重疾,至少有21家寿险公司,恶性肿瘤在重疾险的理赔占比超过70%。
据悉,此次纳入的5款CAR-T疗法药品,具体指复星凯瑞的阿基仑赛注射液、药明巨诺的瑞基奥仑赛注射液、合源生物的纳基奥仑赛注射液、驯鹿生物的伊基奥仑赛注射液、恺兴生命的泽沃基奥仑赛注射液。
CAR-T因“120万元一针”的价格一度广受关注。据《中国医学论坛报》消息,CAR-T疗法全称“嵌合抗原受体T细胞免疫疗法”,是一种通过改造人体免疫T细胞而制成的“活性细胞药物”。CAR-T疗法一般只需要进行一次,疗效就可以持续很久。因治疗过程需要采集患者个人免疫T细胞改造后回输,属于“私人定制”方案,无法批量生产,研发和试验产品成本高,药品价格居高不下。
此外,多奈单抗注射液和仑卡奈单抗注射液这2款治疗阿尔茨海默病(Alzheimer’s disease,AD)药物列入目录同样引发关注。
据了解,阿尔茨海默病是一种致命性的神经退行性疾病,会导致记忆力和认知功能逐渐衰退,是应对人口老龄化国家战略的重点疾病,但长期治疗成本高、家庭负担重。
据丁香园微信公众号数据,仑卡奈单抗在中国大陆的定价为2508元/瓶,规格200mg(2mL)/瓶。一名体重60kg的患者,治疗一年所需费用约为18万元;多奈单抗定价为5500元/瓶,整个疗程(一年半)治疗费用超过36万元。
不过,刘闰指出,目前商保创新药目录具体的适用范围、价格折扣等怎样落地,还有待观察。“现在的百万医疗险产品和惠民保产品包含的自费药品范围比这19个药品要广很多。”
公开数据显示,多奈单抗注射液已纳入北京、广州、深圳在内的10个省市的城市商业医疗保险,未来预计会在更多城市纳入。
附19个药品详细目录:




