重磅!百亿基金经理刘格菘离任广发小盘成长
财闻
曹井雪
2025-12-24 09:31:58
刘格菘管理该基金超8年。
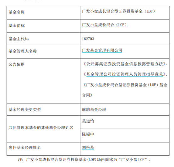
12月24日,广发小盘成长发布基金经理变更公告,基金经理刘格菘因工作安排原因离任该产品。刘格菘自2017年6月19日开始管理该产品,截至离任,管理年限超8年。刘格菘离任后,该产品由吴远怡和陈韫中共同管理。
目前,刘格菘仍担任广发创新升级、广发双擎升级、广发科技先锋和广发行业严选三年成长基金经理。



