12连板胜通能源:股票明起停牌核查
公司股票自2025年12月30日(星期二)开市起停牌,自核查结束并披露核查公告后复牌,预计停牌时间不超过3个交易日。
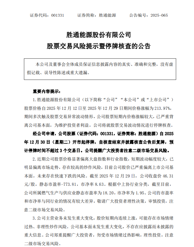
12月29日晚间,12连板胜通能源(001331.SZ)发布公告称,股票价格自2025年12月12日至2025年12月29日期间价格涨幅为213.97%,期间多次触及股票交易异常波动情形,公司股票短期内价格涨幅较大,已严重背离公司基本面,为维护投资者利益,公司将就股票交易波动情况进行停牌核查。
经公司申请,公司股票(证券代码:001331,证券简称:胜通能源)自2025年12月30日(星期二)开市起停牌,自核查结束并披露核查公告后复牌,预计停牌时间不超过3个交易日。公司提醒广大投资者注意二级市场交易风险。
近期公司股票价格显著偏离大盘指数和行业指数,短期波动幅度较大,已明显偏离市场走势,存在较高的炒作风险,目前公司股价已严重偏离上市公司基本面,未来存在快速下跌的风险。截至2025年12月29日,公司收盘价46.31元/股,静态市盈率-773.81,市净率8.63。根据中上协行业分类,截至目前,公司所属燃气生产与供应业静态市盈率为18.20,市净率为1.95。公司的市盈率和市净率与同行业的情况有较大差异,敬请广大投资者理性决策,审慎投资,注意二级市场交易风险。
公司提醒,公司主营业务未发生重大变化,股价短期内连续上涨,可能存在市场情绪过热、非理性炒作风险。公司基本面未发生重大变化,不存在应披露而未披露的重大信息。公司郑重提醒广大投资者,勿受市场情绪过热影响,理性投资,注意二级市场交易风险。


