盛京银行追债“第一锤”:大通证券2.93亿元股权将被摆上货架
这场由盛京银行债务纠纷引发的资产处置风暴,正一层层揭开中元融通系昔日资本版图背后的资金链危局。
近日,天眼查更新了一则辽宁省沈阳市中级人民法院的执行公告。内容显示,因与盛京银行沈阳市沈河支行的借款合同纠纷,沈阳万基实业发展有限公司(下称“万基实业”)所持有的大通证券9.1606%股权,经天和资产评估后,确定财产处置参考价约为2.93亿元,现已进入为期15天的公示期。
这意味着,这笔曾被视为万基实业重要的优质金融资产,已被正式打上“待售”标签,其背后庞大而错综的债务网络与资本困局,也随之浮出水面。
大通证券股权质押迷局
此次被推上拍卖台的,是大通证券9.1606%的股权。公司官网显示,大通证券成立于2001年7月。2006年起,大通证券推行一系列重组改制,至2010年11月增资扩股至22亿元;2015年12月,公司增资扩股至33亿元。目前大通证券在大连、上海、北京、天津、广州、深圳等全国30余个城市拥有44家营业部和3家分公司。
万基实业成立于2003年,是中元融通系旗下企业,以商务服务为主营业务。2015年大通证券增资扩股时入股,万基实业实缴出资3.023亿元,获得了9.1606%的直接持股比例,并一直持有至今。
然而,这笔投资早已被重重债务枷锁束缚。根据大通证券官网于2026年1月14日披露的主要股东股权质押情况,万基实业持有的全部大通证券股份都已处于质押状态,并有1.96亿股被司法冻结。
回溯历史,早在2019年1月23日,万基实业就已将其持有的7000万股质押给中信信托,将1.26亿股质押给盛京银行沈阳市沈河支行。
这笔质押给盛京银行的股权,早在2024年3月就被沈阳市中级人民法院裁定司法冻结,冻结期自2024年3月12日至2027年3月11日。此外,在更早的2018年5月,万基实业还将其持有的1.06亿股质押给了大连骏程投资有限公司。
此次评估价约2.93亿元的股权处置,直接导火索是万基实业与盛京银行沈河支行的借款合同纠纷。但这仅仅是中元融通系与盛京银行庞大债务的冰山一角。根据沈阳市中级人民法院(2024)辽01民初422号裁判文书,与万基实业一同被盛京银行沈河支行列为被告的还有鹰禾实业、品成投资、中元融通投资等多家公司。
股权关系上,鹰禾实业是品成投资和万基实业的控股股东,对二者持股比例均为65%,鹰禾实业则属于中元融通下属企业。
其中,沈阳市中级人民法院裁判认为,鹰禾实业需向盛京银行沈河支行支付高达18.69亿元的本金及巨额利息、罚息、违约金;同时支持盛京银行沈河支行对品成投资质押的华信信托1.54亿股股权享有优先受偿权,中元融通投资则对鹰禾实业的上述债务承担连带保证责任。
中元融通的资本版图
根据天眼查,中元融通投资的法人张立斌,2019年取代张皓琰成为公司股东,后续经过一系列资本运作持有其100%股份;张皓琰则在2018年9月接替张玉富入主中元融通投资,此前,张皓琰一度曾担任公司法人。

鹰禾实业方面,当前由中元融通投资、张立斌、张丽阳三方共同持股;万基实业方面,则由鹰禾实业持股65%。
这几家公司背后有一个共同的名字——张玉富。
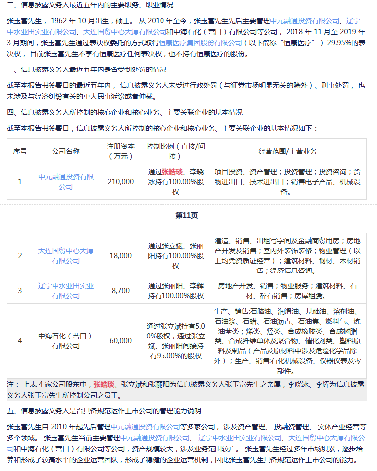
在通化金马2019年发布的详式权益变动报告书中提及,张皓琰、张立斌和张丽阳为信息披露义务人张玉富先生之亲属,李晓冰、李辉为信息披露义务人张玉富先生所控制公司之员工。
张玉富,这位低调的辽宁商人,曾通过其核心平台中元融通,在老家辽宁展开了一系列资本运作。公开报道显示,2010年张玉富以中元融通为平台,成功发行结构性私募基金——“玉富一号”,并于此后展开了一系列资产收购。2017年9月,中元融通以现金收购大连国贸、中海石化等27家公司,涉及总资产约160亿元,这笔交易一度令其在市场上一战成名。
2019年,中元融通的业务版图伸向了上市公司通化金马(000766.SZ)。为解决原实际控制人债务危机,2019年7月通化金马刘成文家族、晋商联盟与张玉富签署协议,将持有的北京晋商96.97%股权转让给张玉富。同时,北京晋商与于兰军签署股份转让协议,将持有的通化金马1.9亿股(占上市公司总股本的19.66%)转让给于兰军,转让价为5.94元/股。
通过受让北京晋商股权及达成一致行动安排,张玉富最终成为通化金马新的实际控制人。
张玉富在2018年就从直接投资人中退出了中元融通投资,但在通化金马2019年的公告中,信息披露义务人是否具备规范运作上市公司的管理能力说明一项中提及,张玉富先生当前主要管理中元融通投资有限公司、辽宁中水亚田实业有限公司、大连国贸中心大厦有限公司和中海石化(营口)有限公司等公司,资产规模较大,涉及业务范围较广。

然而,这项收购从一开始就背负着沉重的包袱。张玉富入主时,北京晋商负债本金合计高达37.59亿元,其所持的通化金马股份已全部质押,且市值无法覆盖债务。
根据彼时估测,张玉富需要向北京晋商提供不低于25亿元的现金支持以解决质押和流动性压力,但最终未能兑现。自2021年起,北京晋商持有的通化金马股权因债务问题被陆续司法拍卖,最终导致上市公司实际控制权发生被动变更。截至目前,北京晋商已退出通化金马前十大股东行列,但张玉富本人目前仍担任通化金马法人及总经理职务。
事实上,张玉富陷入债务问题的金融资产远不止大通证券,此前进入破产重整程序的华信信托同样出现了中元融通系的身影。
股权结构显示,沈阳品成、万基实业分别持有华信信托15.4182%、4.4818%股份,为公司第三、第六大股东。值得关注的是,华信信托还是大通证券第一大股东,其直接持股比例28.255%、间接持股比例9.1606%。
华信信托于2019年被监管列为高风险信托公司之一,2020年资金池业务被叫停并发生兑付危机,2021年初还发生了董事长击伤总经理的恶性事件。根据华信信托最后披露的2019年年报,彼时其信托资产主要投资于房地产和金融机构项目,相关金额182.77亿元、151.50亿元,占资金比重分别为29.68%、24.60%。
这场由盛京银行债务纠纷引发的资产处置风暴,正一层层揭开中元融通系昔日资本版图背后的资金链危局,关于大通证券后续进展,财闻将持续保持关注。

