追觅科技俞浩旗下逐越鸿智收购嘉美包装股权案进入公示期
逐越鸿智最终控制人为俞浩,其主要通过控制的追觅科技(苏州)有限公司从事研发,生产和销售用于家庭清洁的家用电器及个人护理电器的业务。
1月20日,据上海市市场监督管理局网站消息,苏州逐越鸿智科技发展合伙企业(有限合伙)收购嘉美食品包装(滁州)股份有限公司股权案进入公示期,公示期为2026年1月20日至2026年1月29日。
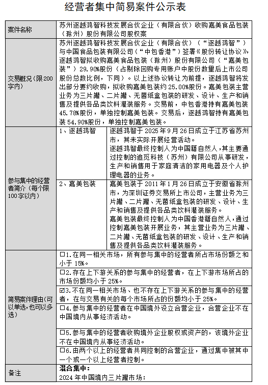
根据经营者集中简易案件公示表,苏州逐越鸿智科技发展合伙企业(有限合伙)(“逐越鸿智”)与中国食品包装有限公司(“中包香港”)签署《股份转让协议》,逐越鸿智拟收购嘉美食品包装(滁州)股份有限公司(“嘉美包装”)29.90%股份(占剔除回购专用账户中股份数量后上市公司股份总数比例,下同)。以上述协议转让为前提,逐越鸿智将发出部分要约收购,拟收购嘉美包装约25.00%股份。嘉美包装主营业务为三片罐、二片罐、无菌纸盒包装的研发、设计、生产和销售及提供各品类饮料灌装服务。交易前,中包香港持有嘉美包装45.78%股份,单独控制嘉美包装。交易后,逐越鸿智持有嘉美包装54.90%股份,单独控制嘉美包装。
逐越鸿智于2025年9月26日成立于江苏省苏州市,其未实际开展经营活动。逐越鸿智最终控制人为俞浩,其主要通过控制的追觅科技(苏州)有限公司从事研发,生产和销售用于家庭清洁的家用电器及个人护理电器的业务。
2025年12月16日,嘉美包装(002969.SZ)发布公告提示,嘉美包装的控股股东“中包香港”、股东富新投资和中凯投资与逐越鸿智签署股份转让协议。如果交易全部达成,逐越鸿智将以约22.82亿元持有嘉美包装54.9%股权,成为嘉美包装新的控股股东,嘉美包装的实控人将变为俞浩。


