一夜之间,3家A股公司齐发被立案公告,有公司因“蹭上SpaceX”遭调查
监管层持续加码“信披违规问题”的打击力度。
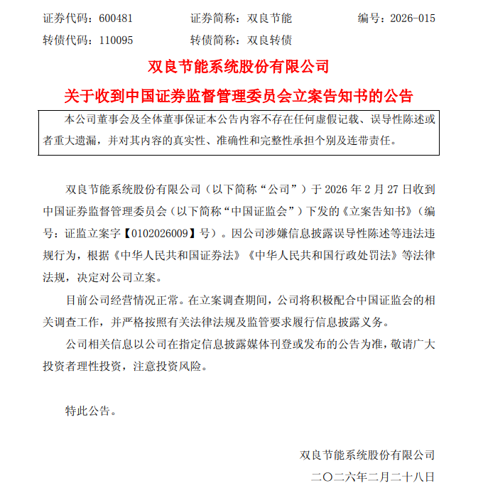
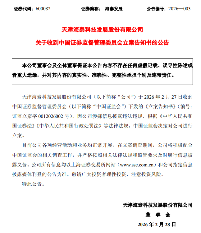
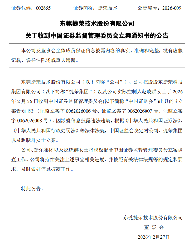
2月27日晚间,双良节能(600481.SH)、海泰发展(600082.SH)、捷荣技术(002855.SZ)接连披露被立案调查公告。其中,双良节能涉嫌信息披露误导性陈述等违法违规行为,海泰发展、捷荣技术均涉嫌信息披露违法违规问题。

公开资料显示,双良节能此番被查,或与此前披露的SpaceX订单不无关系。2月12日,该公司官微发文称,先后获得3个海外订单,共计12台高效换热器设备,将用于SpaceX星舰发射基地扩建配套的燃料生产系统。消息发出,其股价也应声涨停。
上述行为立刻引发上交所关注。当日晚间,双良节能披露说明公告,三笔订单分别签订于2025年10月25日和2026年1月9日,合计总金额约170万欧元(折合人民币1392.3万元),订单总金额占公司2024年度经审计营业收入的比例约0.11%,对其经营业绩无重大影响。同时,公司未直接与SpaceX发生合作,仅为项目的非独家间接供应商。
随后,上交所也对双良节能及其董秘发出监管警示函,并补充说明,当前,商业航天属市场热点概念,为投资者高度关注。该公司发布相关信息,应当审慎、准确、客观,并充分提示不确定性风险,避免对投资者产生误导。公司在微信公众号中发布涉及“商业航天”海外订单信息,但未说明相关订单的供货方式、销售规模及对公司整体经营影响较小等具体情况,也未就后续订单的不确定性等情况充分提示风险,可能对投资者决策产生误导,公司直至监管督促后才发布公告予以说明,相关信息发布不准确、不完整,风险提示不充分。
至于海泰发展,其公告并未提及“信披违规”具体原因。
但从公开资料来看,2025年12月5日,该公司曾披露终止重大资产重组公告。其中提到,此前拟以现金方式收购知学云(北京)科技股份有限公司(简称“知学云”)控股权,并对知学云开展尽职调查,启动交易谈判等工作。但因交易双方尚未就交易对价、交易方式等关键交易条款达成一致,经公司与知学云友好协商,并经审慎研究、充分论证,决定终止本次交易事项。

而在业绩方面,2025年,该公司预计归属于上市公司股东净利润亏损5700万元—8550万元。对于亏损原因,海泰发展表示:“为加快收回投资全力推进低效资产去化(即为快速回笼资金,公司降价销售部分低效资产)调整了定价策略,本期销售结转的利润较上年同期有所下降;同时综合考量项目所在区域市场环境,部分房产存在减值迹象,根据谨慎性原则相应计提减值准备。”
再看捷荣技术,其母公司“捷荣集团”及实控人赵晓群亦被同步调查。
据悉,这是一家3C领域的精密模具、精密结构件设计、研发、制造公司。2025年归母净利润预计亏损3.97亿元。至此,该公司已连亏5年,2021年—2025年累计亏损金额超11亿元。

穿透可知,赵晓群系捷荣技术实际控制人,100%控股捷荣集团,现通过一致行动人合计持有上市公司股份1.37亿股,持股比例为55.57%。此外需提醒的是,2025年至今,其母公司已向捷荣技术全资子公司“捷荣模具工业(香港)有限公司”提供过6次财务资助。截至目前,捷荣技术已与母公司及赵晓群其他实控企业发生日常关联交易1.95亿元。

