臻镭科技:因信披违规将被实施其他风险警示 股票停牌
财闻
2026-04-17 20:53:37
公司表示已对相关会计差错进行更正及整改,未触及重大违法强制退市情形,将在满足条件后申请撤销风险警示。
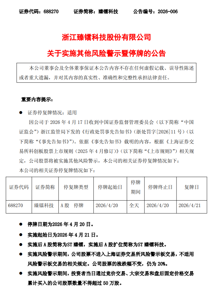
4月17日,臻镭科技(688270.SH)公告称,公司于4月17日收到证监会浙江监管局《行政处罚事先告知书》,因披露的年度报告财务指标存在虚假记载,根据相关规定,公司股票将被实施其他风险警示。公司股票将于4月20日停牌1天,4月21日复牌并实施其他风险警示,证券简称变更为“ST臻镭”。实施期间,公司股票不进入风险警示板交易,涨跌幅仍为20%,但投资者当日累计买入数量不得超过50万股。公司表示已对相关会计差错进行更正及整改,未触及重大违法强制退市情形,将在满足条件后申请撤销风险警示。


