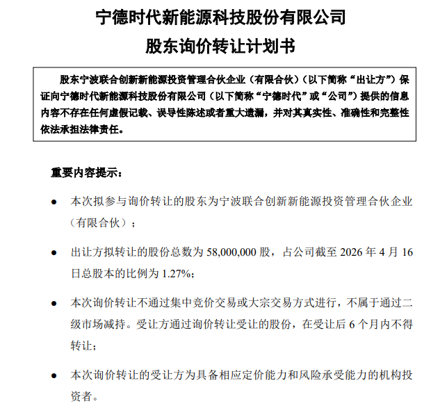
宁德时代:持股6.23%的股东拟通过询价转让方式出让5800万股
财闻
2026-04-17 21:27:28
占总股本1.27%。
4月17日,宁德时代(300750.SZ)公告,持股6.23%的股东宁波联合创新新能源投资管理合伙企业(有限合伙)拟通过询价转让方式出让5800万股,占总股本1.27%,转让价格下限不低于发送认购邀请书前20个交易日均价的70%,受让方为具备定价能力和风险承受能力的机构投资者,受让股份6个月内不得转让。


