西点药业:草酸艾司西酞普兰片中选国家集采接续采购
财闻
2026-04-20 15:46:23
公司表示,本次中选有利于扩大产品销量,提高市场占有率,对公司未来经营发展具有积极影响。
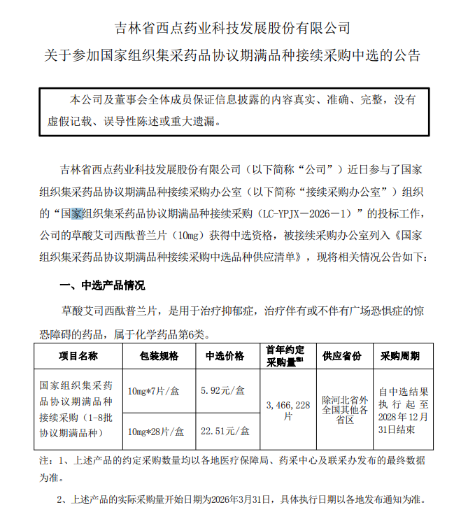
4月20日,西点药业(301130.SZ)公告称,公司近日参与国家组织集采药品协议期满品种接续采购,产品草酸艾司西酞普兰片(10mg)获得中选资格。
中选价格分别为5.92元/盒(10mg*7片)和22.51元/盒(10mg*28片),首年约定采购量为346.62万片,供应除河北省外的全国其他省区,采购周期至2028年12月31日。该产品2024年销售收入为1011.06万元,占主营业务收入的3.96%。
公司表示,本次中选有利于扩大产品销量,提高市场占有率,对公司未来经营发展具有积极影响。但后续事项及对业绩影响尚存在不确定性,敬请投资者注意投资风险。


