金鸿顺实控人刘栩被列入失信被执行人 公司亦无法与其取得联系
财闻
2026-04-20 16:42:13
目前公司经营业务正常开展,其停止履职不会对公司经营管理活动产生重大影响。
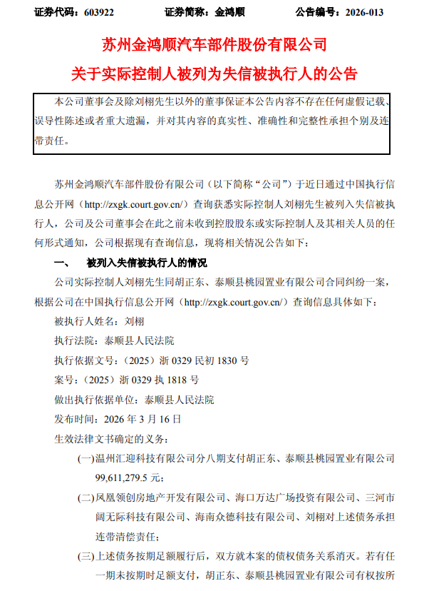
4月20日,金鸿顺(603922.SH)公告称,公司于近日通过查询获悉实际控制人刘栩被列入失信被执行人,公司及公司董事会在此之前未收到控股股东或实际控制人及其相关人员的任何形式通知。公司将按照相关规定解除刘栩的非独立董事职务。
实际控制人刘栩自2025年9月底起已不到公司现场履职,同时其多次缺席第三届董事会会议;自2025年12月中旬至本公告披露日,刘栩未与公司联系,公司亦无法与刘栩取得联系。目前公司经营业务正常开展,其停止履职不会对公司经营管理活动产生重大影响。


