禾信仪器:4月30日起复牌 A股简称变更为“*ST禾信”
财闻
2026-04-28 19:53:36
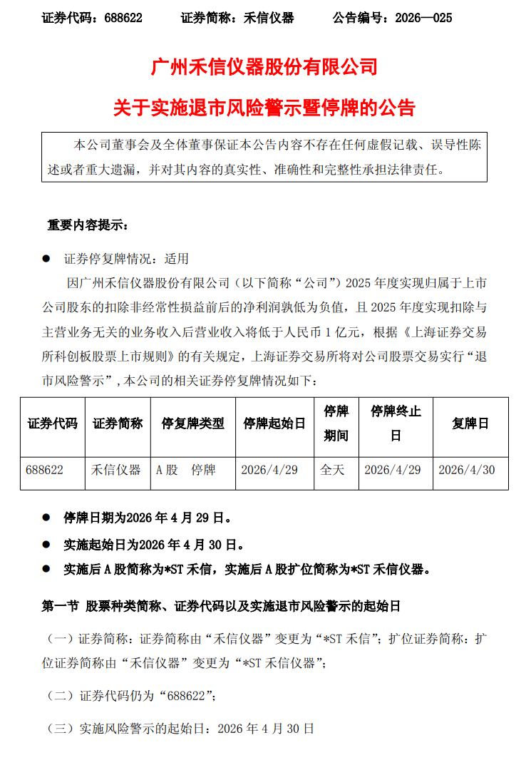
公司2025年度经审计的扣除非经常性损益前后的净利润孰低为负值,且扣除与主营业务无关的业务收入后营业收入低于1亿元,根据相关规定,上海证券交易所将对公司股票实施退市风险警示。
4月28日,禾信仪器(688622.SH)公告称,公司2025年度经审计的扣除非经常性损益前后的净利润孰低为负值,且扣除与主营业务无关的业务收入后营业收入低于1亿元,根据相关规定,上海证券交易所将对公司股票实施退市风险警示。公司股票于2026年4月29日停牌,自2026年4月30日起复牌并实施退市风险警示,A股简称变更为*ST禾信。


