“苏超”带火A股 金陵体育提醒二级市场交易风险
经自查,公司目前生产经营活动一切正常,市场环境、行业政策没有发生重大调整。
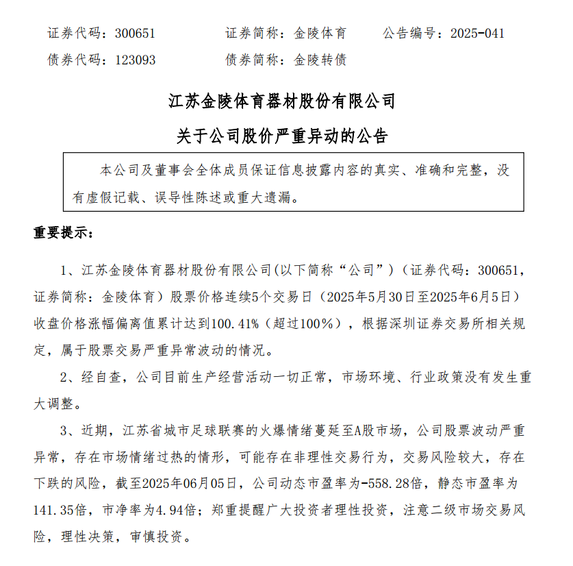
6月5日晚间,金陵体育(300651.SZ)发布股价严重异动的公告,公司股票价格连续5个交易日(2025年5月30日至2025年6月5日)收盘价格涨幅偏离值累计达到100.41%(超过100%),根据深圳证券交易所相关规定,属于股票交易严重异常波动的情况。
经自查,公司目前生产经营活动一切正常,市场环境、行业政策没有发生重大调整。
近期,江苏省城市足球联赛的火爆情绪蔓延至A股市场,公司股票波动严重异常,存在市场情绪过热的情形,可能存在非理性交易行为,交易风险较大,存在下跌的风险,截至2025年06月05日,公司动态市盈率为-558.28倍,静态市盈率为141.35倍,市净率为4.94倍;郑重提醒广大投资者理性投资,注意二级市场交易风险,理性决策,审慎投资。



