华扬联众8月26日起被实施其他风险警示,证券简称变更为ST华扬
财闻
2025-08-22 21:31:39
公司股票将在风险警示板交易,股票价格的日涨跌幅限制为5%。
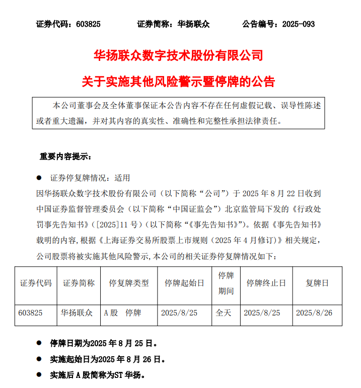
8月22日,华扬联众(603825.SH)公告称,公司于8月22日收到中国证监会北京监管局下发的《行政处罚事先告知书》,根据《事先告知书》载明的内容,公司股票将被实施其他风险警示。实施后A股简称为ST华扬。停牌日期为8月25日,实施起始日为8月26日。公司股票将在风险警示板交易,股票价格的日涨跌幅限制为5%。
公司于2025年8月22日收到中国证监会北京监管局出具的《行政处罚事先告知书》([2025]11号),依据《事先告知书》载明的内容,根据《上海证券交易所股票上市规则(2025年4月修订)》第9.8.1条“上市公司出现以下情形之一的,本所对其股票实施其他风险警示:(七)根据中国证监会行政处罚事先告知书载明的事实,公司披露的年度报告财务指标存在虚假记载,但未触及本规则第9.5.2条第一款规定情形,前述财务指标包括营业收入、利润总额、净利润、资产负债表中的资产或者负债科目”等相关规定,公司股票将被实施其他风险警示。


