区间累计上涨451.80% 天普股份第四次停牌核查
财闻
王维伟
2025-11-27 20:35:45
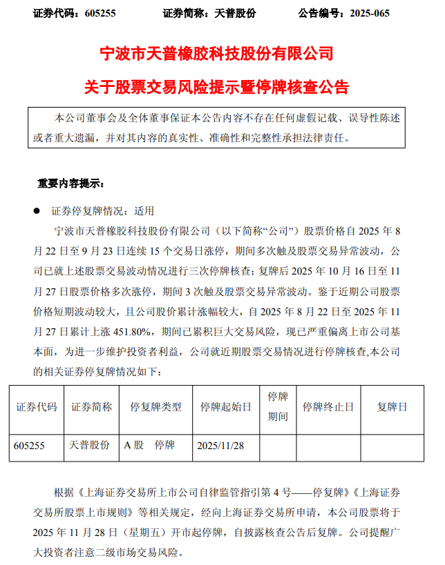
公司股票价格自2025年8月22日至9月23日连续15个交易日涨停,期间多次触及股票交易异常波动,公司已就上述股票交易波动情况进行三次停牌核查。
11月27日晚间,天普股份(605255.SH)公告称,公司股票价格自2025年8月22日至9月23日连续15个交易日涨停,期间多次触及股票交易异常波动,公司已就上述股票交易波动情况进行三次停牌核查;复牌后2025年10月16日至11月27日股票价格多次涨停,期间3次触及股票交易异常波动。
鉴于近期公司股票价格短期波动较大,且公司股价累计涨幅较大,自2025年8月22日至2025年11月27日累计上涨451.80%,期间已累积巨大交易风险,现已严重偏离上市公司基本面,为进一步维护投资者利益,公司就近期股票交易情况进行停牌核查。公司股票将于2025年11月28日(星期五)开市起停牌,自披露核查公告后复牌。


