中信银行行长芦苇辞任 董事长方合英暂代行长
芦苇在中信银行任职26年,历经总分行、境内外多个关键岗位,于2025年4月起接替刘成担任中信银行行长。
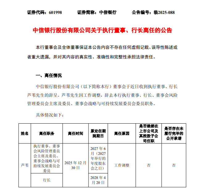
12月30日晚间,中信银行(601998.SH)先后发布关于执行董事、行长离任的公告和董事会会议决议公告。
公告显示,中信银行董事会于近日收到执行董事、行长芦苇的辞呈。芦苇因工作调整,辞去该行执行董事、行长、董事会风险管理委员会主席及委员、董事会战略与可持续发展委员会委员职务。
芦苇确认其与中信银行董事会、高级管理层无不同意见,无任何与其辞任有关的事项须提请该行股东注意,亦无任何针对该行正在发生或将要发生的诉讼和争议。芦苇的离任不会导致本行董事会成员低于法定人数,其已按照有关要求做好工作交接。
芦苇在中信银行任职26年,历经总分行、境内外多个关键岗位,于2025年4月起接替刘成担任中信银行行长。担任中信银行行长期间,纵深推进“五个领先”银行建设,强化风险合规管控,着力提升财资管理质效,推动该行在服务实体经济、提升综合竞争力、实现高质量发展等方面取得积极成效。
芦苇的下一站已经确定。12月23日,中国邮政集团召开党组会议,宣布了中共中央组织部关于芦苇的任职决定:芦苇任中国邮政集团副总经理、党组成员。
同日召开的董事会审议通过了《关于由方合英先生代为履行行长职责的议案》,方合英董事长因与该项议案存在利害关系,回避表决,该议案有效表决票数为8票。


