易方达黄金ETF将暂停黄金现货实盘合约申购、赎回业务
财闻
王维伟
2026-01-12 17:35:11
截至目前,跟踪SGE黄金9999的7只ETF合计规模为2200亿元,易方达黄金ETF规模排第二。
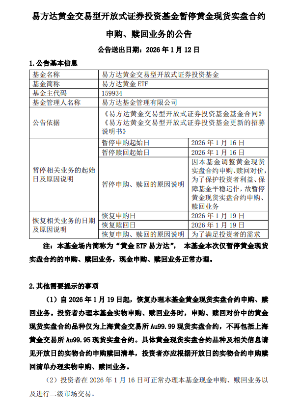
1月12日,易方达基金宣布,旗下易方达黄金ETF自1月16日暂停申购,1月19日恢复。原因是该基金调整黄金现货实盘合约申购、赎回对价,为了保护投资者利益、保障基金平稳运作。
具体来看,1月19日起,投资者办理实物申购、赎回业务时的对价黄金现货实盘合约品种仅为上金所的Au99.99现货实盘合约,不再包括Au99.95。
截至目前,跟踪SGE黄金9999的7只ETF合计规模为2200亿元,易方达黄金ETF规模排第二。此前,规模最大的华安黄金ETF也在去年宣布调整现货合约申赎对价,博时黄金ETF、国泰黄金ETF等也出现类似的调整。


