千问接入大麦引阿里概念股异动,数据港盘中为何又“闻风”大涨?
从公司公告了解到,数据港与阿里巴巴的合作渊源已久。
2月10日下午,阿里概念股局部活跃。截至发稿,捷成股份(300182.SZ)斩获“20CM”涨停,华谊兄弟(300027.SZ)涨超10%,新华网(603888.SH)、华数传媒(000156.SZ)涨停,浙数文化(600633.SH)、万兴科技(300624.SZ)等涨超6%。其中,人气股数据港(603881.SH)午后拉升一度触及涨停,表现格外引人注意。
消息方面,2月10日,千问APP接入大麦,测试AI买电影票能力。据财闻消息,今天起,千问APP开始接入大麦。千问APP开启测试一句话买电影票,实现从影片推荐、智能选座到支付出票的完整流程。
值得关注的是,2月6日阿里千问APP“春节30亿大免单”上线发起奶茶免单活动,用户参与时出现页面无法点击等问题,千问回应称因活动火爆在紧急加资源保障顺畅。受此影响,当日数据港收获涨停。
阿里消息为何如此刺激数据港?
官网资料显示,数据港成立于2009年11月,是上海市静安区国资委投资控股的国有数据中心企业。在中国信通院发布的《算力中心服务商分析报告(2025年)》中,数据港已连续四年稳居“中国算力中心服务商十强”。
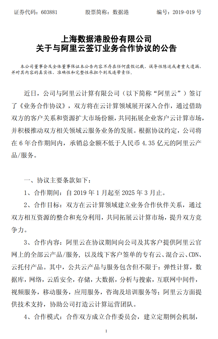
从公司公告了解到,数据港与阿里巴巴的合作渊源已久。自2015年起,双方便签署了张北IDC二期项目合作备忘录,协议金额约12.75亿元。2019年,合作进一步深化,数据港与阿里签订了多个数据中心项目及云业务合作协议,承诺在未来6年内承销不低于4.35亿元的阿里云服务。


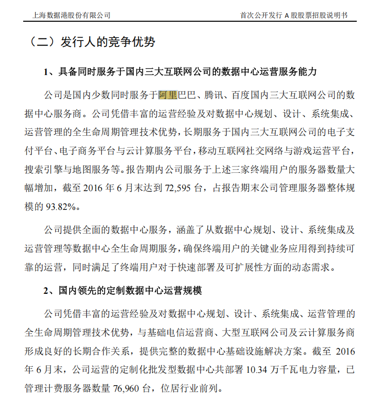
2017年,数据港招股说明书显示,公司是国内少数同时服务于阿里巴巴、腾讯、百度国内三大互联网公司的数据中心服务商。

尽管近年来数据港并未详细披露与阿里合作的具体收入情况,但财报显示,2024年,数据港来自单一大型互联网客户的收入占主营业务收入的比例高达98.01%。虽然目前尚不能确定这一客户就是阿里,但市场已然将数据港与阿里的算力业务紧密关联起来。


