汇添富九州通医药REIT部分战略配售份额解禁
财闻
2026-02-27 13:45:27
本次战略配售份额解禁后,可流通份额合计为26400万份,占本基金全部基金份额的66%。
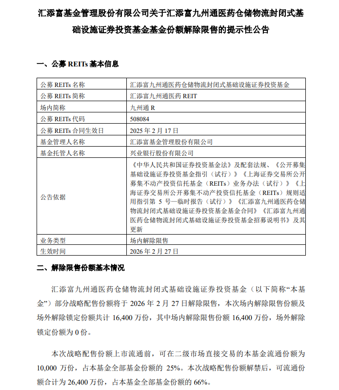
2月27日,汇添富九州通医药REIT(508084)发布公告,部分战略配售份额于2月27日解除限售,本次场内解除限售份额及场外解除锁定份额共计16400万份,本次战略配售份额解禁后,可流通份额合计为26400万份,占本基金全部基金份额的66%。

2月27日,汇添富九州通医药REIT(508084)发布公告,部分战略配售份额于2月27日解除限售,本次场内解除限售份额及场外解除锁定份额共计16400万份,本次战略配售份额解禁后,可流通份额合计为26400万份,占本基金全部基金份额的66%。