华创宏观:18张图全观两会目标
财闻
2026-03-05 12:25:28
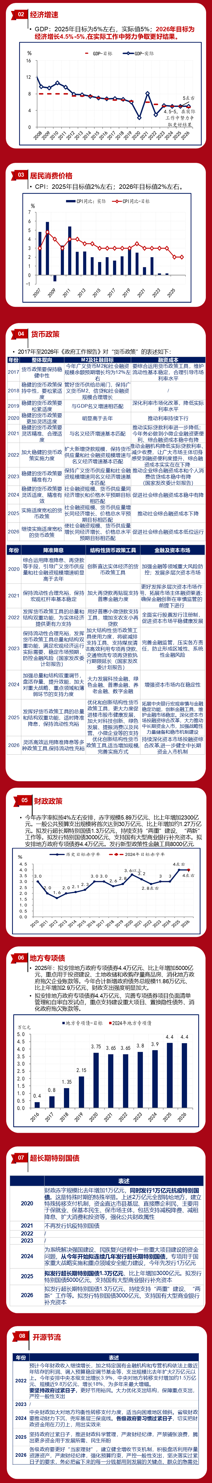
3月5日,李强总理在全国两会上做2026年政府工作报告。华创证券宏观张瑜团队对政府工作报告做了解读。
3月5日,十四届全国人大四次会议在人民大会堂开幕。国务院总理李强向大会作政府工作报告。华创证券宏观张瑜团队对政府工作报告做了解读:




3月5日,十四届全国人大四次会议在人民大会堂开幕。国务院总理李强向大会作政府工作报告。华创证券宏观张瑜团队对政府工作报告做了解读: