万家基金方一天离任,陈广益接任董事长、莫海波升任总经理
财闻
2026-04-19 21:08:42
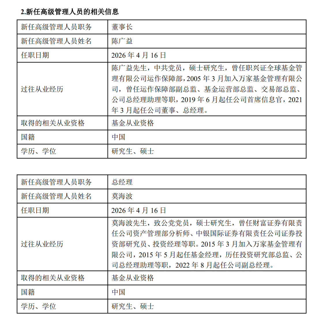
4月17日,万家基金发布重要人事变动公告,公司董事长方一天离任。现任总经理陈广益将接任董事长职务,现任副总经理莫海波将升任总经理。
4月17日,万家基金发布重要人事变动公告,公司董事长方一天离任。公告中,万家基金对方一天表达了敬意与感谢,称其在任期间为公司战略发展、人才培养、公司治理提升和稳健运营做出了重大贡献。
公开资料显示,方一天早年曾先后在上海财政证券公司、中国证监会系统、上证所信息网络有限公司任职。2014年10月,方一天加入万家基金,同年12月起担任公司董事;2015年2月至2016年7月任公司总经理;2015年7月起出任公司董事长至今。
随着方一天的离任,万家基金内部管理层也将迎来相应调整。根据公告,现任总经理陈广益将接任董事长职务,现任副总经理莫海波将升任总经理。

官网资料显示,万家基金成立时间于2002年8月23日,总部位于上海,注册资本3亿元。公司的两大股东分别为中泰证券(持股60%)和山东省新动能基金管理有限公司(持股40%)。

