亿晶光电被实施退市风险警示,4月28日停牌一天
财闻
2026-04-27 18:50:09
公司董事会表示将全力推进重整事项,加强内控及成本管控,加大应收款项催收力度,努力改善资产状况,争取早日撤销退市风险警示。
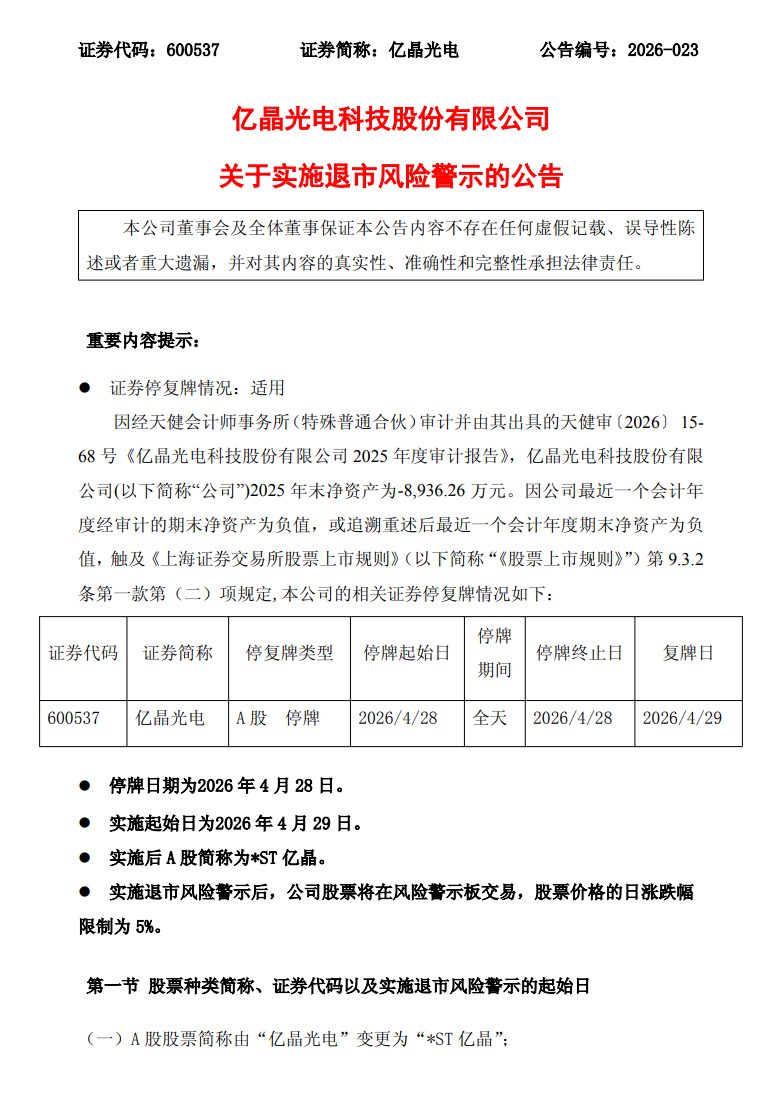
4月27日,亿晶光电(600537.SH)公告称,因公司2025年末经审计净资产为-8936.26万元,触及《上海证券交易所股票上市规则》规定的财务类强制退市情形,公司股票将于4月28日停牌一天,自4月29日起实施退市风险警示。实施后,A股简称由“亿晶光电”变更为“*ST亿晶”,股票代码不变,日涨跌幅限制为5%,并在风险警示板交易。若公司2026年度财务指标继续触及相关情形,或重整失败被宣告破产,公司股票将面临终止上市风险。公司董事会表示将全力推进重整事项,加强内控及成本管控,加大应收款项催收力度,努力改善资产状况,争取早日撤销退市风险警示。


