它们的2024|超170家中小银行“消失”,地方金融风险逐步出清
中小银行大量重组的原因之一,是要防范化解地方金融风险。
在稳妥处置地方中小金融机构风险的背景下,2024年,中小银行改革成为金融体系的重要议题。
从年初至今,各地中小银行的并购整合提速,以此来达到风险化解和资源整合的目的。完成重组的银行在规模和质量上得到提升,风险化解能力增强,有效维护地方金融稳定。
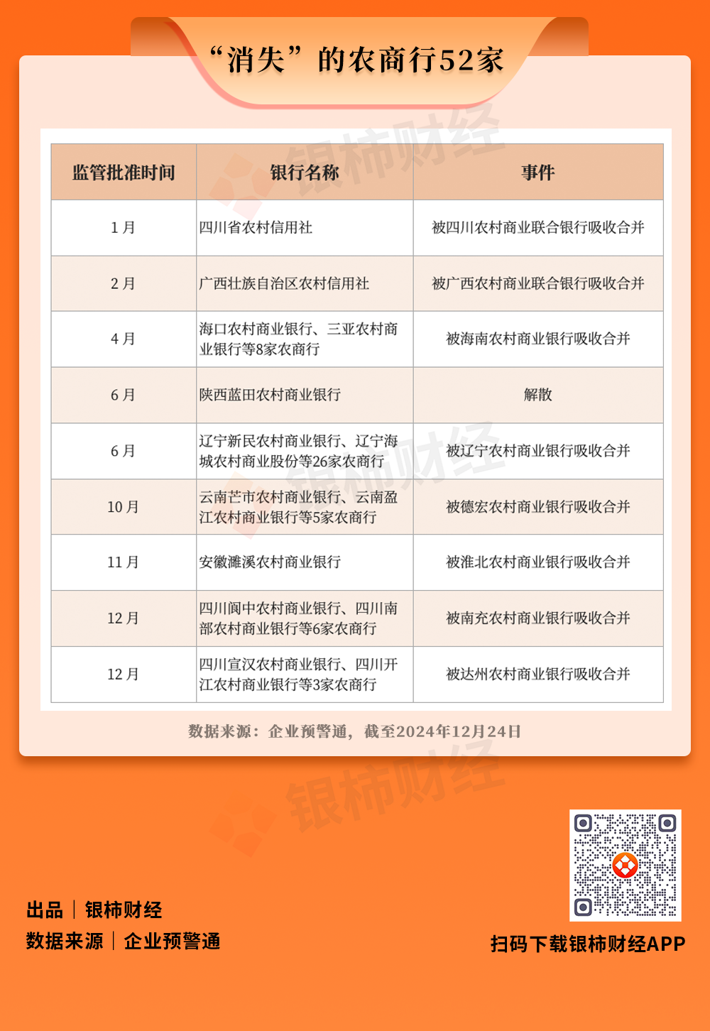
据企业预警通数据显示,截至2024年12月24日,2024年获得各地方金融监管局行政许可批复后,被注销的中小银行有174家。其中村镇银行97家 ,农商行52家,信用社(含农村资金互助社)24家 ,还有1家城商行。去年,被注销的中小银行数量还不到80家。

2024年唯一的一家城商行整合,是库尔勒银行在4月份获批被新疆银行吸收合并 。这起合并案例从2021年就开始酝酿,主要目的是为深化地方金融改革。新疆银行是一家以国有资本为主导、民营资本适度参与的股份制商业银行,也是新疆唯一一家自治区级别的地方法人金融机构,于2016年12开业。
被整合数量最多的是村镇银行,其中有些省份的村镇银行直接解散,也有如辽宁、河北等省份的村镇银行是被其他银行收购。

据银柿财经统计,今年注销的银行中,被主发起行吸收合并的有112家,占比为64.4%,被其他行收购的有37家,占比21.3%,还有25家直接解散,占比14.4%。

这些“消失”的中小银行,并不是完全退出市场,绝大多数是进行“多合一”合并,或者成为主发起行的分支机构。它们的全部业务、财产、债权债务等将由主发起行、收购行和其他商业银行承继。
合并重组,虽然是当前相对有效的化解金融风险的途径,但并不能解决所有问题。
在合并重组后,人员优化是一大难题,冗余人员需要安置,员工的整体素质和业务能力也需要提高,才能适应新的经营环境。整合后在内部管理方面也需要调整,不同机构之间的业务流程、网点设置等问题都需要持续优化。
如何处置不良资产也是一大挑战。合并重组后往往会有更多不良资产暴露,如何清理和处置这些资产,会影响到重组后的银行发展状况。
防范化解地方金融风险
中小银行被吸收合并的案例在年底频现,改革化险仍在加速。进入12月,河北、甘肃、陕西、四川等省份的多家村镇银行获批整合或解散。
据中国银行业协会11月下旬发布的《全国农村中小银行机构行业发展报告2024》显示,在机构改革方面,山西、河南、辽宁、四川、广西、海南等地农合机构改革方案落地实施;新疆、四川多地成立地市统一法人农商银行方案获批。
辽宁、河北与海南三个省份,今年在中小银行改革方面力度较大,“消失”的中小银行数量居前三。

2024年4月,海南省的村镇银行与地方信用社改制迎来重要节点,海南农村商业银行获批吸收合并省内8家农商行和12家信用社。

6月,辽宁省内的农商行与村镇银行迎来大整合——辽宁农村商业银行获批吸收合并了省内26家农商行和10家村镇银行。

河北省内的中小银行整合则以地市级的城商行为主力。12月,据国家金融监督管理总局官网信息,张家口银行收购了当地7家村镇银行,河北邢台农商行则获批吸收合并当地4家村镇银行。
从辽宁、河北与海南等省份今年大规模整合省内中小银行的原因来看,主要目的都是要优化区域金融资源配置,提升金融服务水平,提高金融机构的整体竞争力和抗风险能力。
在省级金融机构整合层面,四川省农村信用社在1月份获批被四川农村商业联合银行合并吸收;广西壮族自治区农村信用社2月份获批被广西农村商业联合银行合并吸收。
中国银行业协会指出,当前全国农村中小银行在“一省一策”的背景下,地方政府和监管机构采取了差异化的改革措施,不搞“一刀切”,根据不同地区的实际情况,灵活设计银行改革方案,在防范化解风险的同时,也注重提升经营管理能力和市场竞争力。
今年中小银行大量重组的主要原因之一,就是要防范化解区域性金融风险。
民生银行在撰写的《中小银行风险化解路径探析》一文中指出,由于监管机构对区域性银行跨区经营实施严格控制,多数中小银行的业务以本地为主。因此,中小银行风险往往也呈现区域化特征。
这些风险主要体现在:一是与地方经济势密切相关。中小银行大部分资产都投向地方的经济活动,当某地方过于依赖特定行业或者经济发展放缓时,资产质量也会受到影响。
二是与地方政府债务捆绑。中小银行是支持地方经济发展的重要力量,也是政府举债的主要对象,从而导致银行贷款集中度过高。这既加重了政府的偿债压力,也加剧了中小银行的经营风险。
三是易受到股东行为影响。原银保监会对农商行排查整治发现,少数机构股东通过隐性关联谋求控制主导经营,越权干预机构经营,服务自身利益,将银行当作“提款机”。一旦股东陷入经营困难,就会拖累中小银行。
近年来中小银行发生风险的典型案例,是2022年河南几家村镇银行储户无法取款事件。后经官方调查,河南新财富集团通过股权渗透、代持、质押等方式入股多家民营银行,搞违规放贷、违规吸存、账外经营。河南村镇银行事件暴露出不少中小银行在公司治理、内部控制等方面存在诸多问题。
在此背景下,2023年中央金融工作会议着重提出针对中小金融机构风险,要“在稳定大局的前提下把握时度效,扎实稳妥化解风险”,推进中小金融机构改革化险。
光大银行在近期的一份研报中认为,今年以来各省份对中小银行兼并重组进行探索、实践并取得较好成果。综合考虑,目前部分中小银行经营环境面临压力和中小金融机构风险防范化解,预计后续仍会有部分村镇银行通过兼并重组来完善内部治理、防范风险。
推进中小银行改革转型
随着中小银行机构数量不断扩大,其自身所面临的问题和风险点也在不断集聚,主要表现在:单体中小银行机构金融资产规模小,负债结构中存款占比少,部分银行依赖短期批发融资方式的同业负债,导致成本居高不下,同时中小银行资本补充渠道相对单一,资本补充能力不足,资本充足率偏低。
在内部治理和风险管控方面,中小银行机构面临治理水平偏低,高素质专业化金融人才缺乏,经营管理问题较多,部分机构甚至长年处于亏损状态。
中国银行业协会发布的报告显示,截至2023年底,全国农村中小银行的不良贷款率为3.49%,资本充足率为12.27%,这些指标虽处于风险监管的合理区间内,但相比国有大行约17%、股份行约14%的资本充足率,及截至今年三季度末我国商业银行平均1.56%的不良贷款率,农村中小银行的核心指标整体面临压力。
这些情况都制约着中小银行机构的经营能力和发展动力,并由此集聚了风险。这一轮大规模中小银行重组,就是要解决暴露出的这些问题,然后推动中小银行更好发展。
央行在12月27日发布的《中国金融稳定报告(2024)》中指出,目前湖北、浙江、西藏、上海、山东、青海、江西、江苏、福建9个省区市辖内无“红区”银行,另有14个省区市辖内“红区”银行维持在个位数水平。
在我国的金融系统中,以城商行、农商行、村镇银行为代表的中小银行在支持乡村振兴、促进县域金融发展、服务实体经济、缓解中小企业融资约束等方面发挥重要作用。
中国银行业协会指出,截至2023年末,农村中小银行涉农贷款余额16万亿元,较好地满足粮食主产区、全产业链和脱贫地区的金融服务需求。在服务小微企业方面,截至2023年末,农村中小银行小微企业贷款余额达17万亿元,其中普惠型小微企业贷款余额8.16万亿元,同比增长16.09%。
完成重组后的中小银行,也需要继续探索如何打造“小而美”的特色专业银行,在服务区域经济、中小微企业、“三农”方面持续发挥作用。


