20CM三连板天龙集团:当前未因AI工具产生额外的收入
财闻
2026-01-13 19:47:49
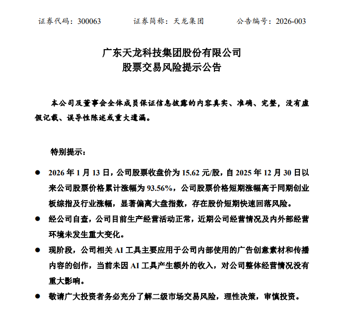
公司股票自2026年1月9日至2026年1月13日连续3个交易日以涨停价收盘,自2025年12月30日以来,公司股票价格累计涨幅为93.56%。
1月13日,天龙集团(300063.SZ)公告称,公司股票自2026年1月9日至2026年1月13日连续3个交易日以涨停价收盘,自2025年12月30日以来,公司股票价格累计涨幅为93.56%,公司股票价格短期涨幅高于同期创业板综指及行业涨幅,显著偏离大盘指数,存在股价短期快速回落风险。
近期公司注意到“AI应用”相关概念受市场关注较大。现阶段,公司相关AI工具主要应用于公司内部使用的广告创意素材和传播内容的创作,当前未因AI工具产生额外的收入,对公司整体经营情况没有重大影响;除上述事项外,公司未发现其他可能对公司股票交易价格产生较大影响的、需要公司澄清或回应的媒体报道或市场传闻。


