金融监管总局对三家保险机构开罚单
财闻
2026-02-27 19:59:09
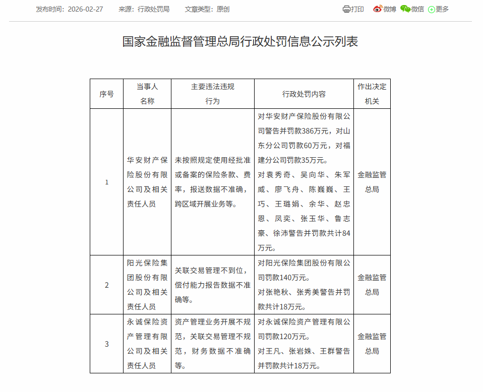
金融监管总局对华安财险警告并罚款386万元,对山东分公司罚款60万元,对福建分公司罚款35万元。
2月27日,金融监管总局发布行政处罚信息显示,华安财险、阳光保险集团、永诚保险资管及相关责任人员被处罚。
其中,华安财险及相关责任人员因存在以下违法违规行为被罚:未按照规定使用经批准或备案的保险条款、费率,报送数据不准确,跨区域开展业务等。金融监管总局对华安财险警告并罚款386万元,对山东分公司罚款60万元,对福建分公司罚款35万元。同时,对袁秀奇等13人警告并罚款共计84万元。
阳光保险集团及相关责任人员因存在以下违法违规行为被罚:关联交易管理不到位,偿付能力报告数据不准确等。金融监管总局对阳光保险集团罚款140万元,对张艳秋、张秀美警告并罚款共计18万元。
永诚保险资管因存在以下违法违规行为被罚:资产管理业务开展不规范,关联交易管理不规范,财务数据不准确等。金融监管总局对永诚保险资管罚款120万元,对王凡等3人警告并罚款共计18万元。


