今日召开债券展期会议万科股债齐涨 带动房地产板块整体超跌反弹
财闻
董凯毅
2025-12-10 14:19:50
据市场此消息,万科今日召开债权人会议,这家开发商努力争取债权人支持其债券延期计划,以避免违约。
12月10日下午,万科A(000002.SZ)拉升涨停,H股万科企业(02202.HK)盘中一度暴涨超18%,万科多只境内债也大涨,“23万科01”、“21万科06”、“21万科04”均涨超30%,“22万科02”涨超29%,“22万科04”涨超23%。
万科暴涨带动整体房地产板块上涨,财信发展(000838.SZ)、华夏幸福(600340.SH)、广宇集团(002133.SZ)等涨停,港股中国金茂(00817.HK)、金辉控股(09993.HK)、融创中国(01918.HK)涨幅靠前。
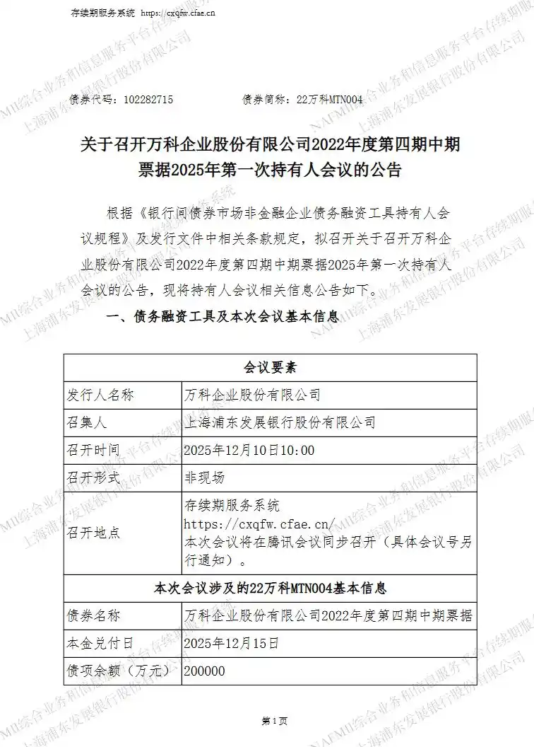
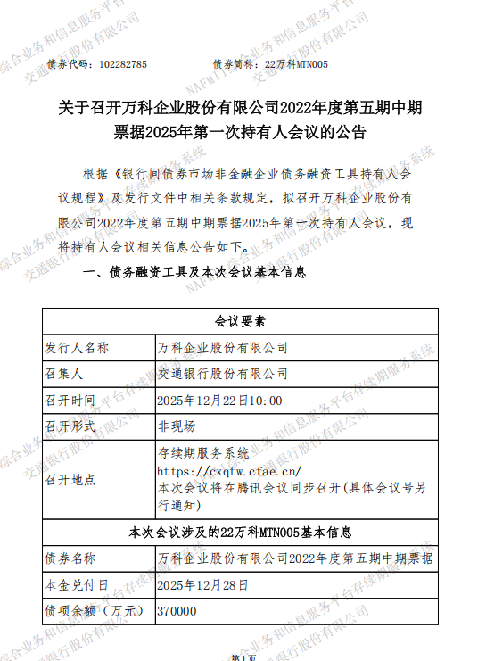
据上海清算所公告,万科于12月10日召开2022年度第四期中期票据2025年第一次持有人会议,考虑展期价值20亿元人民币的“22万科 MTN004债券”。公司还计划于12月22日举行另一场关于总额37亿元人民币的债券延期会议。两者合计本金和利息支付约为58.7亿元人民币。



