东方财富控股股东其实计划向上海交大捐赠2000万股股份 价值4.5亿元
财闻
2026-02-26 18:28:44
公司表示,本次捐赠事项不会导致公司控股股东发生变化,不会对公司治理结构及持续经营产生重大影响。
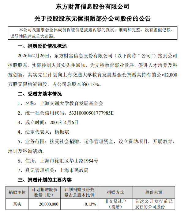
2月26日,东方财富(300059.SZ)公告称,接到公司控股股东、实际控制人其实通知,为支持教育事业发展,促进人才培养及科技创新,其实计划向上海交通大学教育发展基金会捐赠其持有的公司2000万股无限售流通股,占公司总股本的0.13%。
同时,公司表示,本次捐赠事项不会导致公司控股股东发生变化,不会对公司治理结构及持续经营产生重大影响。

截至2月26日,东方财富收盘价为22.50元/股,其实捐赠的股份价值4.5亿元。

