金鸿顺:公司股票4月30日起复牌并实施其他风险警示,股票简称变更为“ST金鸿顺”
财闻
2026-04-28 21:12:52
日涨跌幅限制为5%。
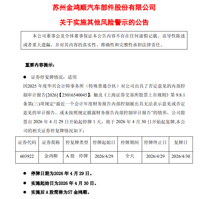
4月28日,金鸿顺(603922.SH)公告称,因2025年度华兴会计师事务所(特殊普通合伙)对公司出具了否定意见的内部控制审计报告,触及相关规定,公司股票自2026年4月29日停牌1天,4月30日起复牌并实施其他风险警示,股票简称变更为“ST金鸿顺”,日涨跌幅限制为5%。

4月28日,金鸿顺(603922.SH)公告称,因2025年度华兴会计师事务所(特殊普通合伙)对公司出具了否定意见的内部控制审计报告,触及相关规定,公司股票自2026年4月29日停牌1天,4月30日起复牌并实施其他风险警示,股票简称变更为“ST金鸿顺”,日涨跌幅限制为5%。