*ST华嵘:股票已触及终止上市情形 4月30日起停牌
财闻
2026-04-29 16:51:54
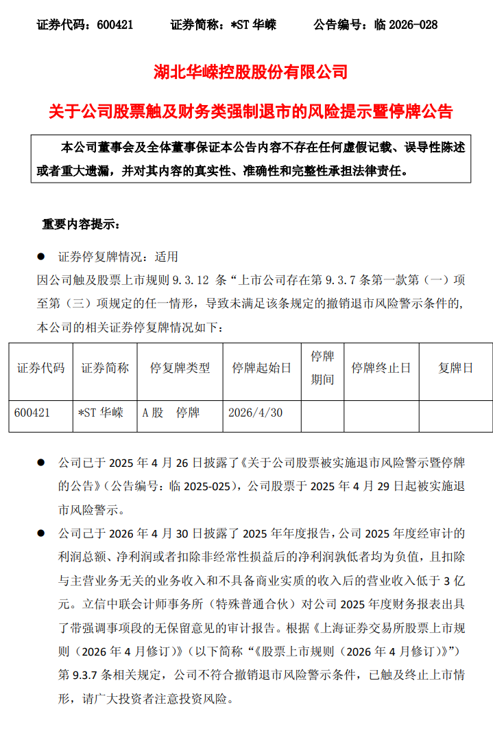
公司股票自2026年4月30日起停牌,上海证券交易所将在停牌后5个交易日内发出拟终止上市的事先告知书。
4月29日,*ST华嵘(600421.SH)公告称,公司己于2026年4月30日披露了2025年年度报告,公司2025年度经审计的利润总额、净利润或者扣除非经常性损益后的净利润孰低者均为负值,且扣除与主营业务无关的业务收入和不具备商业实质的收入后的营业收入低于3亿元。立信中联会计师事务所(特殊普通合伙)对公司2025年度财务报表出具了带强调事项段的无保留意见的审计报告。根据《上海证券交易所股票上市规则(2026年4月修订)》(以下简称“《股票上市规则(2026年4月修订)》”)第9.3.7条相关规定,公司不符合撤销退市风险警示条件,已触及终止上市情形,请广大投资者注意投资风险。公司股票自2026年4月30日起停牌,上海证券交易所将在停牌后5个交易日内发出拟终止上市的事先告知书。


